2004 Mazda RX8¶


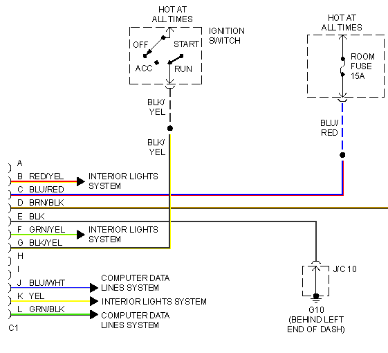
bLue/White: CAN high
Green/Black: CAN low
Black: Ground
Black/Yellow: 12v
Blue/Red: 12v

Reverse Engineering the RX8s instrument cluster part one
RX8 Canbus - Chamber of Understanding
The CAN-bus IDs in the case of the RX-8 (and likely Mazda6 / MX-5)
ID 300 is turn off Steering Warning Light, minimum 0.5 sec timing. ID 212 is abs, dsc off, traction control warning and brake warning, minimum 0.5 sec timing. ID 420 is temp, oil pressure gauge, coolent level, battery (alternator), oil warning and check engine light, minimum 5 second timing. ID 201 is Speed (Max 300.00 Km/h, 186mph [9C 40] and RPM (Max 16382 [FF FE], although scale goes non-linear after 10k), minimum 0.5 sec timing.