|
rusEFI
The most advanced open source ECU
|
Definition in file can_hw.h.
Functions | |
| void | initCan () |
| void | setCanType (int type) |
| void | setCanVss (int type) |
| void | stopCanPins () |
| void | startCanPins () |
| bool | getIsCanEnabled (void) |
| bool getIsCanEnabled | ( | void | ) |
Definition at line 295 of file can_hw.cpp.
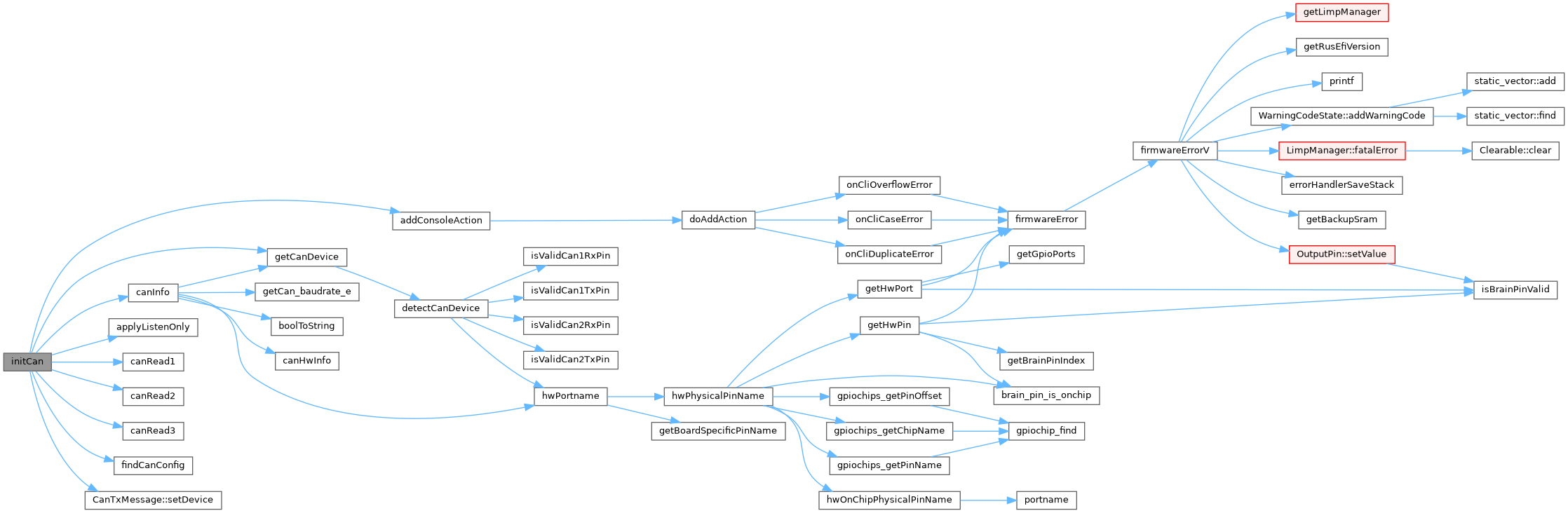
| void initCan | ( | ) |
Definition at line 207 of file can_hw.cpp.
Referenced by initHardware().


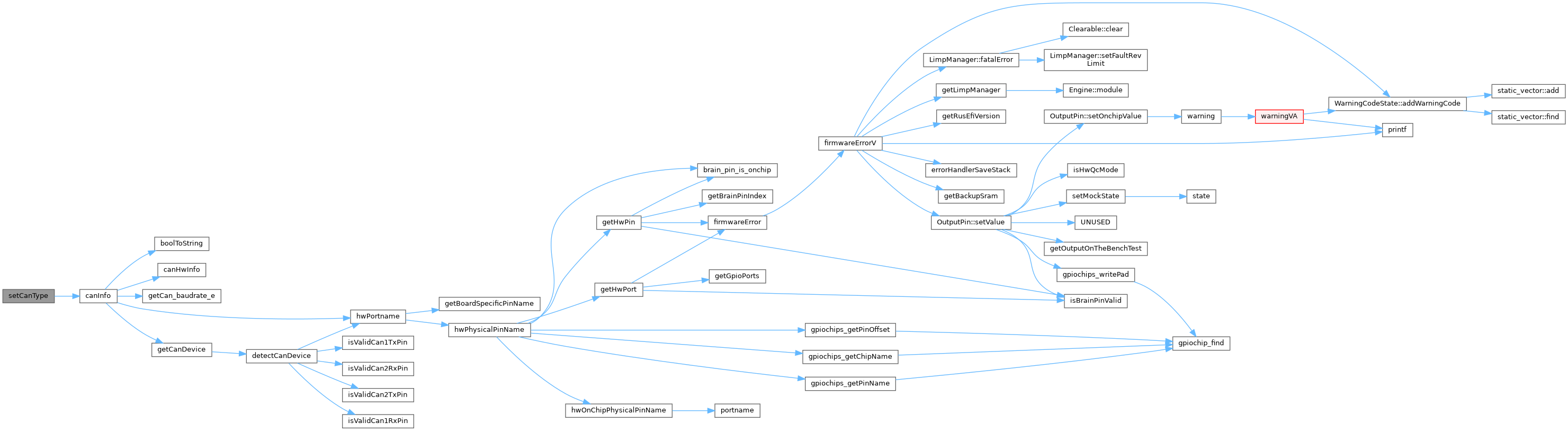
| void setCanType | ( | int | type | ) |
Definition at line 136 of file can_hw.cpp.

| void setCanVss | ( | int | type | ) |
Definition at line 221 of file can_vss.cpp.
| void startCanPins | ( | ) |
Definition at line 153 of file can_hw.cpp.
Referenced by startHardware().


| void stopCanPins | ( | ) |
Definition at line 141 of file can_hw.cpp.
Referenced by applyNewHardwareSettings().
