|
rusEFI
The most advanced open source ECU
|
#include <hella_oil_level.h>


Public Member Functions | |
| HellaOilLevelSensor (SensorType type) | |
| void | init (brain_pin_e pin) |
| void | deInit () |
| void | onEdge (efitick_t nowNt) |
Public Member Functions inherited from StoredValueSensor | |
| SensorResult | get () const final override |
| StoredValueSensor (SensorType type, efidur_t timeoutNt) | |
| void | invalidate () |
| void | invalidate (UnexpectedCode why) |
| void | setValidValue (float value, efitick_t timestamp) |
| void | showInfo (const char *sensorName) const override |
| virtual void | setTimeout (int timeoutMs) |
Public Member Functions inherited from Sensor | |
| bool | Register () |
| const char * | getSensorName () const |
| virtual bool | hasSensor () const |
| virtual float | getRaw () const |
| virtual bool | isRedundant () const |
| void | unregister () |
| SensorType | type () const |
Private Types | |
| enum class | NextPulse { None , Temp , Level , Diag } |
Private Attributes | |
| brain_pin_e | m_pin = Gpio::Unassigned |
| Timer | m_pulseTimer |
| Timer | m_betweenPulseTimer |
| NextPulse | m_nextPulse = NextPulse::None |
Additional Inherited Members | |
Static Public Member Functions inherited from Sensor | |
| static void | showAllSensorInfo () |
| static void | showInfo (SensorType type) |
| static void | resetRegistry () |
| static const Sensor * | getSensorOfType (SensorType type) |
| static SensorResult | get (SensorType type) |
| static float | getOrZero (SensorType type) |
| static float | getRaw (SensorType type) |
| static bool | isRedundant (SensorType type) |
| static bool | hasSensor (SensorType type) |
| static void | setMockValue (SensorType type, float value, bool mockRedundant=false) |
| static void | setInvalidMockValue (SensorType type) |
| static void | resetMockValue (SensorType type) |
| static void | resetAllMocks () |
| static void | inhibitTimeouts (bool inhibit) |
| static const char * | getSensorName (SensorType type) |
Protected Member Functions inherited from Sensor | |
| Sensor (SensorType type) | |
Static Protected Attributes inherited from Sensor | |
| static bool | s_inhibitSensorTimeouts = false |
Definition at line 5 of file hella_oil_level.h.
|
strongprivate |
|
inline |
Definition at line 7 of file hella_oil_level.h.
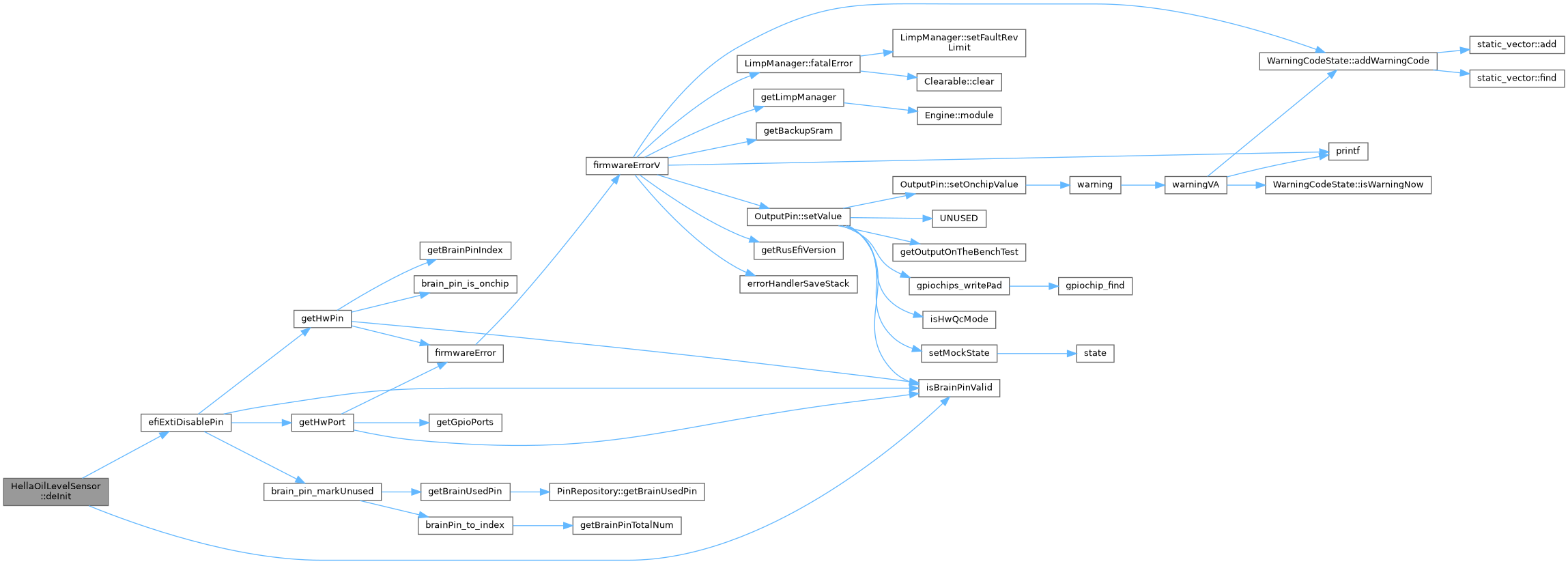
| void HellaOilLevelSensor::deInit | ( | ) |
Definition at line 30 of file hella_oil_level.cpp.

| void HellaOilLevelSensor::init | ( | brain_pin_e | pin | ) |
Definition at line 13 of file hella_oil_level.cpp.

| void HellaOilLevelSensor::onEdge | ( | efitick_t | nowNt | ) |
Definition at line 42 of file hella_oil_level.cpp.

|
private |
Definition at line 21 of file hella_oil_level.h.
Referenced by onEdge().
|
private |
Definition at line 24 of file hella_oil_level.h.
Referenced by onEdge().
|
private |
Definition at line 15 of file hella_oil_level.h.
|
private |
Definition at line 18 of file hella_oil_level.h.
Referenced by onEdge().