|
rusEFI
The most advanced open source ECU
|
#include <table_helper.h>

Public Member Functions | |
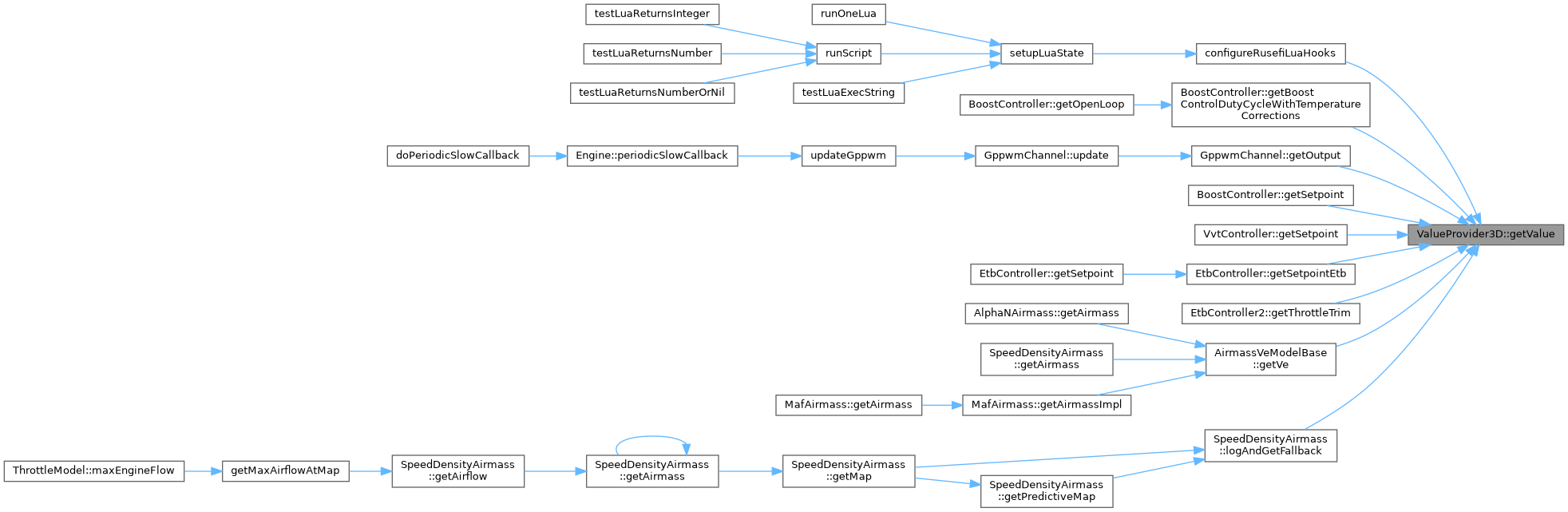
| virtual float | getValue (float xColumn, float yRow) const =0 |
Definition at line 25 of file table_helper.h.
Implemented in Map3D< TColNum, TRowNum, TValue, TXColumn, TRow >.
Referenced by configureRusefiLuaHooks(), BoostController::getBoostControlDutyCycleWithTemperatureCorrections(), GppwmChannel::getOutput(), BoostController::getSetpoint(), VvtController::getSetpoint(), EtbController::getSetpointEtb(), EtbController2::getThrottleTrim(), AirmassVeModelBase::getVe(), and SpeedDensityAirmass::logAndGetFallback().
