rusEFI
The most advanced open source ECU
Loading...
Searching...
No Matches
Data Structures | Functions
eficonsole.h File Reference

Detailed Description

Console package entry point header.

Date
Nov 15, 2012
Author
Andrey Belomutskiy, (c) 2012-2020

Definition in file eficonsole.h.

Data Structures

struct  EthernetConsoleModule
 

Functions

void initializeConsole ()
 
void startUsbConsole ()
 
void printUsbConnectorStats ()
 
void startWifiConsole ()
 

Function Documentation

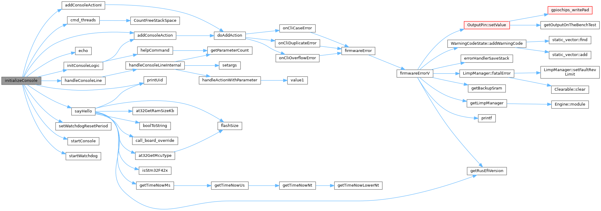
◆ initializeConsole()

void initializeConsole ( )

Definition at line 244 of file eficonsole.cpp.

244 {
246
248
249#if defined(STM32F4) || defined(STM32F7) || defined(STM32H7)
251#endif
252
253 sayHello();
254 addConsoleAction("test", [](){ /* do nothing */});
255 addConsoleActionI("echo", echo);
256 addConsoleAction("hello", sayHello);
257 #if EFI_USE_OPENBLT
258 addConsoleAction("show_blt_version", [](){
259 uint32_t bltBinVersion = getOpenBltVersion();
260 efiPrintf("********************** blt=%lx %s version", bltBinVersion, bltBinVersion == BLT_CURRENT_VERSION ? "CURRENT" : "UNEXPECTED");
261 });
262 #endif
263#if EFI_HAS_RESET
264 addConsoleAction("reset", scheduleReset);
265#endif
266
267 addConsoleAction("threadsinfo", cmd_threads);
268
269#if HAL_USE_WDG
270 addConsoleActionI("set_watchdog_timeout", startWatchdog);
271 addConsoleActionI("set_watchdog_reset", setWatchdogResetPeriod);
272#endif
273}
void startWatchdog(int)
void setWatchdogResetPeriod(int)
void handleConsoleLine(char *line)
This function takes care of one command line once we have it.
void addConsoleAction(const char *token, Void callback)
Register console action without parameters.
void initConsoleLogic()
void addConsoleActionI(const char *token, VoidInt callback)
Register a console command with one Integer parameter.
void startConsole(CommandHandler console_line_callback_p)
static void sayHello()
static void echo(int value)
This is just a test function.
static void cmd_threads()
static void printUid()

Referenced by runRusEfi().

Here is the call graph for this function:
Here is the caller graph for this function:

◆ printUsbConnectorStats()

void printUsbConnectorStats ( )

Definition at line 62 of file usb_console.cpp.

62 {
63}

Referenced by printTsStats().

Here is the caller graph for this function:

◆ startUsbConsole()

void startUsbConsole ( )

Definition at line 58 of file usb_console.cpp.

58 {
59 usbConsole.start();
60}
static UsbThread usbConsole

Referenced by runRusEfi().

Here is the caller graph for this function:

◆ startWifiConsole()

void startWifiConsole ( )

Definition at line 228 of file wifi_console.cpp.

228 {
229 iqObjectInit(&wifiIqueue, recvBuffer, sizeof(recvBuffer), nullptr, nullptr);
230
231 wifiThread.start();
232}
static NO_CACHE WifiConsoleThread wifiThread
static input_queue_t wifiIqueue
static uint8_t recvBuffer[512]

Referenced by initEfiWithConfig().

Here is the caller graph for this function:

Go to the source code of this file.