|
rusEFI
The most advanced open source ECU
|
Functions | |
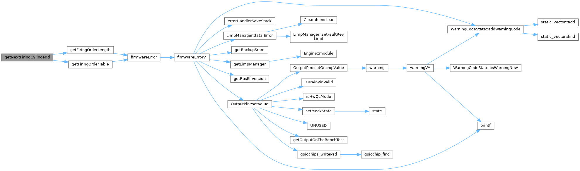
| static size_t | getFiringOrderLength () |
| static const uint8_t * | getFiringOrderTable () |
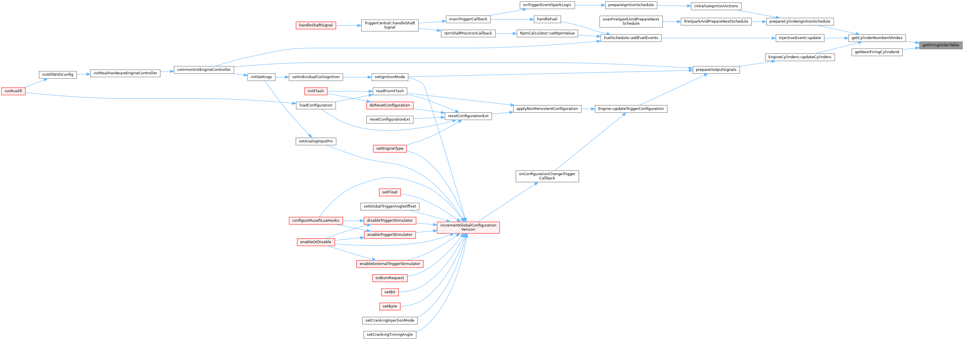
| size_t | getCylinderNumberAtIndex (size_t index) |
| size_t | getNextFiringCylinderId (size_t prevCylinderId) |
Variables | |
| static const uint8_t | order_1 [] = {1} |
| static const uint8_t | order_1_2 [] = {1, 2} |
| static const uint8_t | order_1_2_3 [] = {1, 2, 3} |
| static const uint8_t | order_1_3_2 [] = {1, 3, 2} |
| static const uint8_t | order_1_THEN_3_THEN_4_THEN2 [] = { 1, 3, 4, 2 } |
| static const uint8_t | order_1_THEN_2_THEN_4_THEN3 [] = { 1, 2, 4, 3 } |
| static const uint8_t | order_1_THEN_3_THEN_2_THEN4 [] = { 1, 3, 2, 4 } |
| static const uint8_t | order_1_THEN_4_THEN_3_THEN2 [] = { 1, 4, 3, 2 } |
| static const uint8_t | order_1_2_4_5_3 [] = {1, 2, 4, 5, 3} |
| static const uint8_t | order_1_THEN_5_THEN_3_THEN_6_THEN_2_THEN_4 [] = { 1, 5, 3, 6, 2, 4 } |
| static const uint8_t | order_1_THEN_4_THEN_2_THEN_5_THEN_3_THEN_6 [] = { 1, 4, 2, 5, 3, 6 } |
| static const uint8_t | order_1_THEN_2_THEN_3_THEN_4_THEN_5_THEN_6 [] = { 1, 2, 3, 4, 5, 6 } |
| static const uint8_t | order_1_6_3_2_5_4 [] = {1, 6, 3, 2, 5, 4} |
| static const uint8_t | order_1_4_3_6_2_5 [] = {1, 4, 3, 6, 2, 5} |
| static const uint8_t | order_1_6_2_4_3_5 [] = {1, 6, 2, 4, 3, 5} |
| static const uint8_t | order_1_6_5_4_3_2 [] = {1, 6, 5, 4, 3, 2} |
| static const uint8_t | order_1_4_5_2_3_6 [] = {1, 4, 5, 2, 3, 6} |
| static const uint8_t | order_1_8_4_3_6_5_7_2 [] = { 1, 8, 4, 3, 6, 5, 7, 2 } |
| static const uint8_t | order_1_8_7_2_6_5_4_3 [] = { 1, 8, 7, 2, 6, 5, 4, 3 } |
| static const uint8_t | order_1_5_4_2_6_3_7_8 [] = { 1, 5, 4, 2, 6, 3, 7, 8 } |
| static const uint8_t | order_1_2_7_8_4_5_6_3 [] = { 1, 2, 7, 8, 4, 5, 6, 3 } |
| static const uint8_t | order_1_3_7_2_6_5_4_8 [] = { 1, 3, 7, 2, 6, 5, 4, 8 } |
| static const uint8_t | order_1_2_3_4_5_6_7_8 [] = { 1, 2, 3, 4, 5, 6, 7, 8 } |
| static const uint8_t | order_1_5_4_8_6_3_7_2 [] = { 1, 5, 4, 8, 6, 3, 7, 2 } |
| static const uint8_t | order_1_8_7_3_6_5_4_2 [] = { 1, 8, 7, 3, 6, 5, 4, 2 } |
| static const uint8_t | order_1_5_4_8_3_7_2_6 [] = { 1, 5, 4, 8, 3, 7, 2, 6 } |
| static const uint8_t | order_1_8_6_2_7_3_4_5 [] = { 1, 8, 6, 2, 7, 3, 4, 5 } |
| static const uint8_t | order_1_2_3_4_5_6_7_8_9 [] = { 1, 2, 3, 4, 5, 6, 7, 8, 9 } |
| static const uint8_t | order_1_10_9_4_3_6_5_8_7_2 [] = {1, 10, 9, 4, 3, 6, 5, 8, 7, 2} |
| static const uint8_t | order_1_6_5_10_2_7_3_8_4_9 [] = {1, 6, 5, 10, 2, 7, 3, 8, 4, 9} |
| static const uint8_t | order_1_7_5_11_3_9_6_12_2_8_4_10 [] = {1, 7, 5, 11, 3, 9, 6, 12, 2, 8, 4, 10} |
| static const uint8_t | order_1_7_4_10_2_8_6_12_3_9_5_11 [] = {1, 7, 4, 10, 2, 8, 6, 12, 3, 9, 5, 11} |
| static const uint8_t | order_1_12_5_8_3_10_6_7_2_11_4_9 [] = {1, 12, 5, 8, 3, 10, 6, 7, 2, 11, 4, 9} |
| static const uint8_t | order_1_2_3_4_5_6_7_8_9_10_11_12 [] = {1, 2, 3, 4, 5, 6, 7, 8, 9, 10, 11, 12} |
| static const uint8_t | order_1_14_9_4_7_12_15_6_13_8_3_16_11_2_5_10 [] = {1, 14, 9, 4, 7, 12, 15, 6, 13, 8, 3, 16, 11, 2, 5, 10} |
| index | from zero to cylindersCount - 1 |
Definition at line 229 of file firing_order.cpp.
Referenced by prepareCylinderIgnitionSchedule(), InjectionEvent::update(), and EngineCylinders::updateCylinders().


|
static |
Definition at line 57 of file firing_order.cpp.
Referenced by getCylinderNumberAtIndex(), and getNextFiringCylinderId().


|
static |
Definition at line 128 of file firing_order.cpp.
Referenced by getCylinderNumberAtIndex(), and getNextFiringCylinderId().


| prevCylinderId | from one to cylindersCount |
Definition at line 260 of file firing_order.cpp.

|
static |
|
static |
Definition at line 45 of file firing_order.cpp.
Referenced by getFiringOrderTable().
|
static |
Definition at line 51 of file firing_order.cpp.
Referenced by getFiringOrderTable().
|
static |
Definition at line 55 of file firing_order.cpp.
Referenced by getFiringOrderTable().
|
static |
|
static |
|
static |
Definition at line 35 of file firing_order.cpp.
Referenced by getFiringOrderTable().
|
static |
Definition at line 42 of file firing_order.cpp.
Referenced by getFiringOrderTable().
|
static |
Definition at line 52 of file firing_order.cpp.
Referenced by getFiringOrderTable().
|
static |
Definition at line 17 of file firing_order.cpp.
Referenced by getFiringOrderTable().
|
static |
Definition at line 33 of file firing_order.cpp.
Referenced by getFiringOrderTable().
|
static |
|
static |
Definition at line 34 of file firing_order.cpp.
Referenced by getFiringOrderTable().
|
static |
Definition at line 24 of file firing_order.cpp.
Referenced by getFiringOrderTable().
|
static |
Definition at line 27 of file firing_order.cpp.
Referenced by getFiringOrderTable().
|
static |
Definition at line 32 of file firing_order.cpp.
Referenced by getFiringOrderTable().
|
static |
Definition at line 38 of file firing_order.cpp.
Referenced by getFiringOrderTable().
|
static |
Definition at line 36 of file firing_order.cpp.
Referenced by getFiringOrderTable().
|
static |
Definition at line 25 of file firing_order.cpp.
Referenced by getFiringOrderTable().
|
static |
Definition at line 23 of file firing_order.cpp.
Referenced by getFiringOrderTable().
|
static |
Definition at line 46 of file firing_order.cpp.
Referenced by getFiringOrderTable().
|
static |
Definition at line 26 of file firing_order.cpp.
Referenced by getFiringOrderTable().
|
static |
Definition at line 50 of file firing_order.cpp.
Referenced by getFiringOrderTable().
|
static |
Definition at line 49 of file firing_order.cpp.
Referenced by getFiringOrderTable().
|
static |
Definition at line 30 of file firing_order.cpp.
Referenced by getFiringOrderTable().
|
static |
Definition at line 39 of file firing_order.cpp.
|
static |
Definition at line 31 of file firing_order.cpp.
Referenced by getFiringOrderTable().
|
static |
Definition at line 37 of file firing_order.cpp.
Referenced by getFiringOrderTable().
|
static |
Definition at line 22 of file firing_order.cpp.
Referenced by getFiringOrderTable().
|
static |
Definition at line 12 of file firing_order.cpp.
Referenced by getFiringOrderTable().
|
static |
Definition at line 13 of file firing_order.cpp.
Referenced by getFiringOrderTable().
|
static |
Definition at line 11 of file firing_order.cpp.
Referenced by getFiringOrderTable().
|
static |
Definition at line 21 of file firing_order.cpp.
Referenced by getFiringOrderTable().
|
static |
Definition at line 14 of file firing_order.cpp.
Referenced by getFiringOrderTable().
|
static |
Definition at line 20 of file firing_order.cpp.
Referenced by getFiringOrderTable().