|
rusEFI
The most advanced open source ECU
|
Configuration defaults for the Hellen81 board.
See https://rusefi.com/s/hellen81
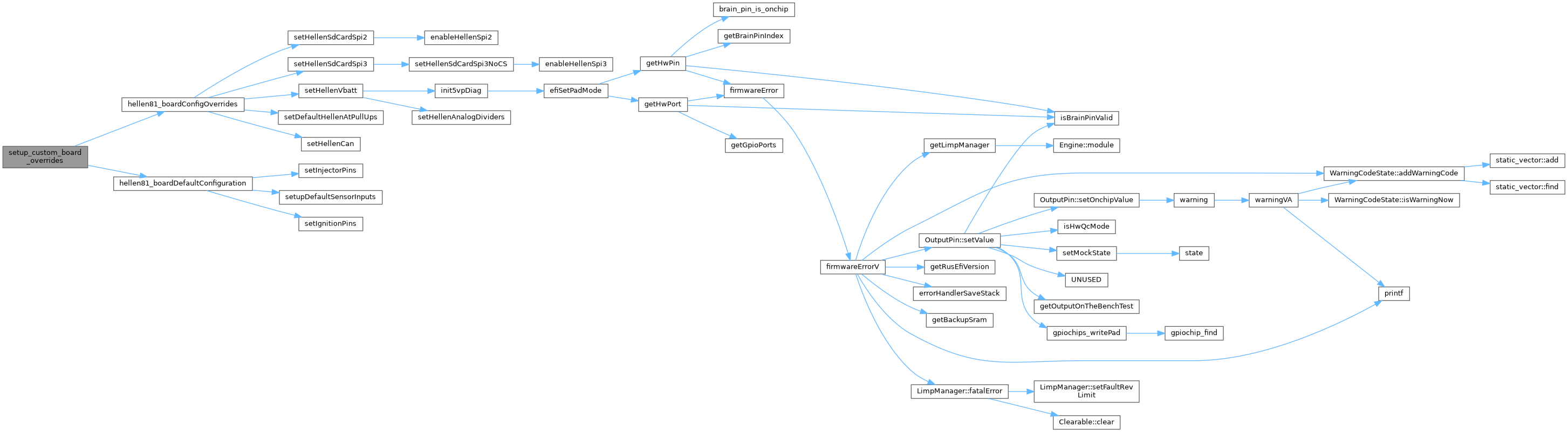
Definition in file board_configuration.cpp.
Functions | |
| static void | setInjectorPins () |
| static void | setIgnitionPins () |
| Gpio | getRunningLedPin () |
| Gpio | getCommsLedPin () |
| Gpio | getWarningLedPin () |
| static void | setupDefaultSensorInputs () |
| static void | hellen81_boardConfigOverrides () |
| static void | hellen81_boardDefaultConfiguration () |
| Board-specific configuration defaults. | |
| void | setup_custom_board_overrides () |
| Gpio getCommsLedPin | ( | ) |
Definition at line 35 of file board_configuration.cpp.
| Gpio getRunningLedPin | ( | ) |
Definition at line 31 of file board_configuration.cpp.
| Gpio getWarningLedPin | ( | ) |
Definition at line 39 of file board_configuration.cpp.
|
static |
Definition at line 62 of file board_configuration.cpp.
Referenced by setup_custom_board_overrides().


|
static |
Board-specific configuration defaults.
Definition at line 84 of file board_configuration.cpp.
Referenced by setup_custom_board_overrides().


|
static |
Definition at line 24 of file board_configuration.cpp.
|
static |
Definition at line 17 of file board_configuration.cpp.
| void setup_custom_board_overrides | ( | ) |
Definition at line 111 of file board_configuration.cpp.

|
static |
Definition at line 43 of file board_configuration.cpp.