|
rusEFI
The most advanced open source ECU
|
Functions | |
| PUBLIC_API_WEAK float | getFuncPairAllowedSplit () |
| static FuncSensPair | tps1p (TPS_TS_CONVERSION, SensorType::Tps1Primary) |
| static FuncSensPair | tps1s (TPS_TS_CONVERSION, SensorType::Tps1Secondary) |
| static FuncSensPair | tps2p (TPS_TS_CONVERSION, SensorType::Tps2Primary) |
| static FuncSensPair | tps2s (TPS_TS_CONVERSION, SensorType::Tps2Secondary) |
| static RedundantPair | analogTps1 (tps1p, tps1s, SensorType::Tps1) |
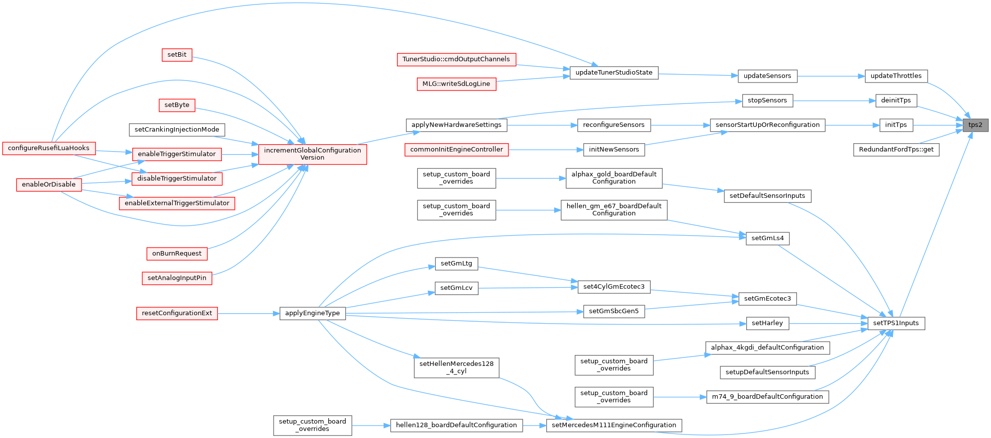
| static RedundantPair | tps2 (tps2p, tps2s, SensorType::Tps2) |
| static FuncSensPair | pedalPrimary (1, SensorType::AcceleratorPedalPrimary) |
| static FuncSensPair | pedalSecondary (1, SensorType::AcceleratorPedalSecondary) |
| static RedundantPair | pedal (pedalPrimary, pedalSecondary, SensorType::AcceleratorPedalUnfiltered) |
| void | updateUnfilteredRawPedal () |
| static FuncSensPair | wastegate (1, SensorType::WastegatePosition) |
| static FuncSensPair | idlePos (PACK_MULT_VOLTAGE, SensorType::IdlePosition) |
| void | initTps () |
| void | deinitTps () |
|
static |
| void deinitTps | ( | ) |
Definition at line 278 of file init_tps.cpp.
Referenced by stopSensors().


| PUBLIC_API_WEAK float getFuncPairAllowedSplit | ( | ) |
Definition at line 21 of file init_tps.cpp.
|
static |
Referenced by deinitTps(), IdleController::getIdlePosition(), and initTps().

| void initTps | ( | ) |
Definition at line 206 of file init_tps.cpp.
Referenced by sensorStartUpOrReconfiguration().


|
static |
Referenced by deinitTps(), initTps(), updateThrottles(), and updateUnfilteredRawPedal().

|
static |
|
static |
|
static |
|
static |
|
static |
Referenced by deinitTps(), RedundantFordTps::get(), initTps(), setTPS1Inputs(), and updateThrottles().

|
static |
|
static |
| void updateUnfilteredRawPedal | ( | ) |
Definition at line 194 of file init_tps.cpp.
Referenced by updateThrottles().


|
static |
|
static |
Referenced by deinitTps(), and initTps().
|
static |
Referenced by deinitTps(), and initTps().
|
static |
Referenced by deinitTps(), and initTps().
|
static |
Referenced by initTps().
| SentTps sentTps |
Definition at line 181 of file init_tps.cpp.
Referenced by deinitTps(), initTps(), and sentTpsDecode().