|
rusEFI
The most advanced open source ECU
|
Functions | |
| void | portSetHardwareSchedulerTimer (efitick_t nowNt, efitick_t setTimeNt) |
| static void | hwTimerCallback (GPTDriver *) |
| void | portInitMicrosecondTimer () |
| uint32_t | getTimeNowLowerNt () |
Variables | |
| static constexpr GPTConfig | gpt5cfg |
| uint32_t getTimeNowLowerNt | ( | ) |
Get a monotonically increasing (but wrapping) 32-bit timer value Implemented at port level, based on timer or CPU tick counter Main source of EFI clock, SW-extended to 64bits
2147483648 / ~168MHz = ~12 seconds to overflow
Definition at line 43 of file microsecond_timer_gpt.cpp.
Referenced by getTimeNowNt(), handleShaftSignal(), onLockHook(), onUnlockHook(), and portMicrosecondTimerCallback().

|
static |
Definition at line 23 of file microsecond_timer_gpt.cpp.

| void portInitMicrosecondTimer | ( | ) |
This file defines the API for the microsecond timer that a port needs to implement
Do not call these functions directly, they should only be called by microsecond_timer.cpp
Definition at line 35 of file microsecond_timer_gpt.cpp.
Referenced by initMicrosecondTimer().

| void portSetHardwareSchedulerTimer | ( | efitick_t | nowNt, |
| efitick_t | setTimeNt | ||
| ) |
Definition at line 6 of file microsecond_timer_gpt.cpp.
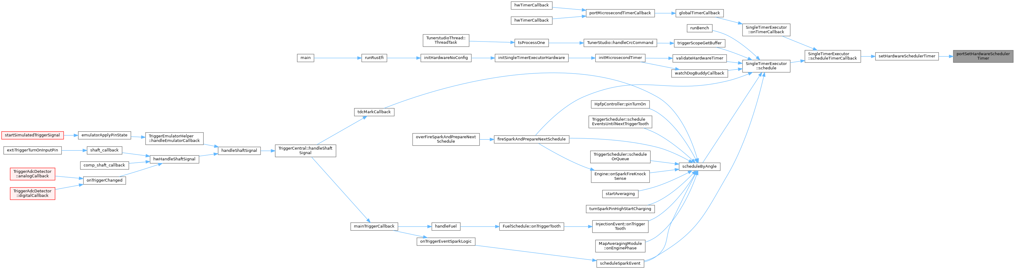
Referenced by setHardwareSchedulerTimer().


|
staticconstexpr |
Definition at line 31 of file microsecond_timer_gpt.cpp.
Referenced by portInitMicrosecondTimer().