|
rusEFI
The most advanced open source ECU
|
Flash driver state information. More...
#include <fsl_ftfx_controller.h>

Data Fields | |
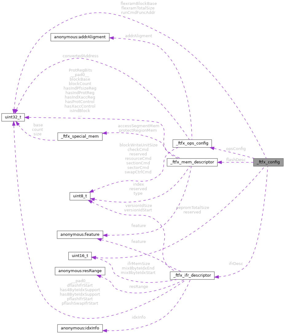
| ftfx_mem_desc_t | flashDesc |
| ftfx_ops_config_t | opsConfig |
| uint32_t | flexramBlockBase |
| uint32_t | flexramTotalSize |
| uint16_t | eepromTotalSize |
| uint16_t | reserved |
| uint32_t * | runCmdFuncAddr |
| ftfx_ifr_desc_t | ifrDesc |
Flash driver state information.
An instance of this structure is allocated by the user of the flash driver and passed into each of the driver APIs.
Definition at line 318 of file fsl_ftfx_controller.h.
| uint16_t _ftfx_config::eepromTotalSize |
The size of EEPROM area which was partitioned from FlexRAM
Definition at line 324 of file fsl_ftfx_controller.h.
| ftfx_mem_desc_t _ftfx_config::flashDesc |
Definition at line 320 of file fsl_ftfx_controller.h.
| uint32_t _ftfx_config::flexramBlockBase |
The base address of the FlexRAM/acceleration RAM
Definition at line 322 of file fsl_ftfx_controller.h.
| uint32_t _ftfx_config::flexramTotalSize |
The size of the FlexRAM/acceleration RAM
Definition at line 323 of file fsl_ftfx_controller.h.
| ftfx_ifr_desc_t _ftfx_config::ifrDesc |
Definition at line 327 of file fsl_ftfx_controller.h.
| ftfx_ops_config_t _ftfx_config::opsConfig |
Definition at line 321 of file fsl_ftfx_controller.h.
| uint16_t _ftfx_config::reserved |
Definition at line 325 of file fsl_ftfx_controller.h.
| uint32_t* _ftfx_config::runCmdFuncAddr |
An buffer point to the flash execute-in-RAM function.
Definition at line 326 of file fsl_ftfx_controller.h.