|
rusEFI
The most advanced open source ECU
|
#include <scheduler.h>

Public Member Functions | |
| efitick_t | getMomentNt () const |
| efitick_t | getMomentUs () const |
| void | setMomentNt (efitick_t p_moment) |
Data Fields | |
| virtual_timer_t | timer |
| scheduling_s * | next = nullptr |
| action_s | action |
Private Attributes | |
| volatile efitick_t | momentNt = 0 |
This structure holds information about an event scheduled in the future: when to execute what callback with what parameters
Definition at line 269 of file scheduler.h.
|
inline |
Definition at line 270 of file scheduler.h.
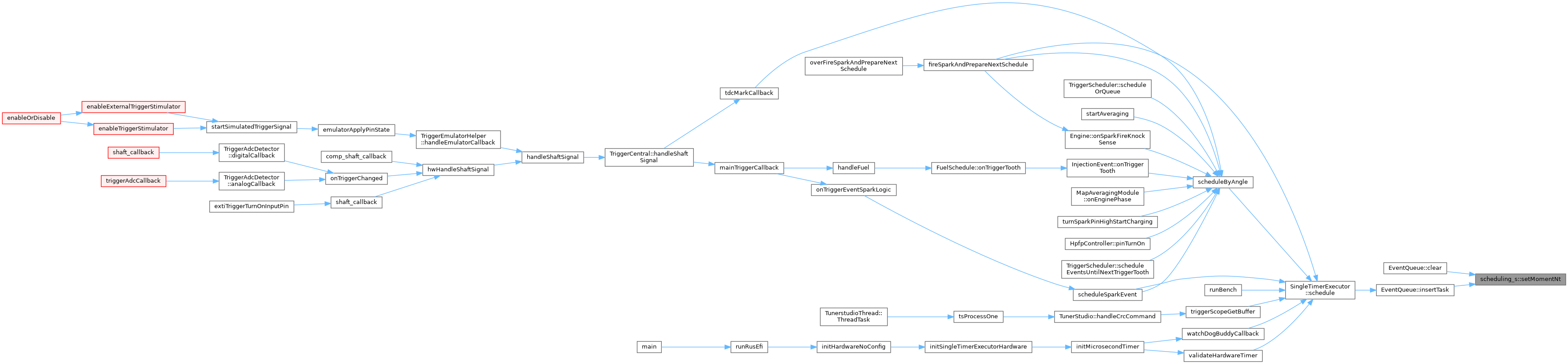
Referenced by EventQueue::assertListIsSorted(), EventQueue::executeOne(), EventQueue::getNextEventTime(), EventQueue::insertTask(), and HpfpController::pinTurnOn().

|
inline |
Definition at line 279 of file scheduler.h.
|
inline |
Definition at line 284 of file scheduler.h.
Referenced by EventQueue::clear(), and EventQueue::insertTask().

| action_s scheduling_s::action |
Definition at line 296 of file scheduler.h.
Referenced by EventQueue::executeOne(), EventQueue::insertTask(), and EventQueue::remove().
|
private |
timestamp represented as 64-bit value of ticks since MCU start
Definition at line 301 of file scheduler.h.
Referenced by getMomentNt(), getMomentUs(), and setMomentNt().
| scheduling_s* scheduling_s::next = nullptr |
Definition at line 294 of file scheduler.h.
Referenced by EventQueue::assertListIsSorted(), EventQueue::clear(), EventQueue::executeOne(), EventQueue::getFreeScheduling(), EventQueue::insertTask(), EventQueue::remove(), and EventQueue::tryReturnScheduling().
| virtual_timer_t scheduling_s::timer |
Definition at line 290 of file scheduler.h.