|
rusEFI
The most advanced open source ECU
|
enable trigger_details
This file is part of rusEfi - see http://rusefi.com
rusEfi is free software; you can redistribute it and/or modify it under the terms of the GNU General Public License as published by the Free Software Foundation; either version 3 of the License, or (at your option) any later version.
rusEfi is distributed in the hope that it will be useful, but WITHOUT ANY WARRANTY; without even the implied warranty of MERCHANTABILITY or FITNESS FOR A PARTICULAR PURPOSE. See the GNU General Public License for more details.
You should have received a copy of the GNU General Public License along with this program. If not, see http://www.gnu.org/licenses/.
Definition in file trigger_decoder.cpp.
Functions | |
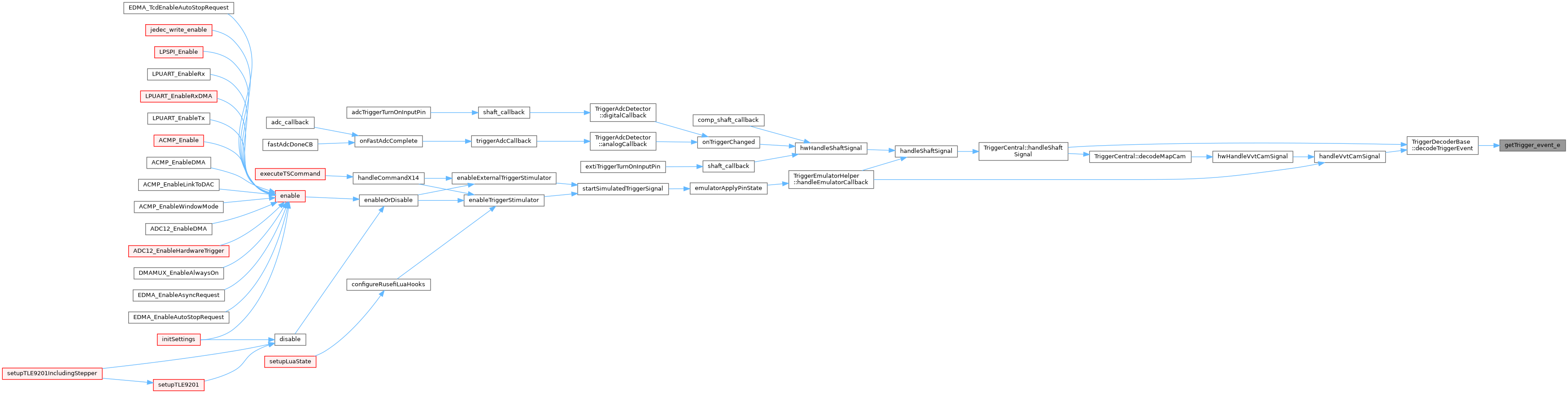
| const char * | getTrigger_event_e (trigger_event_e value) |
| const char * | getTrigger_value_e (TriggerValue value) |
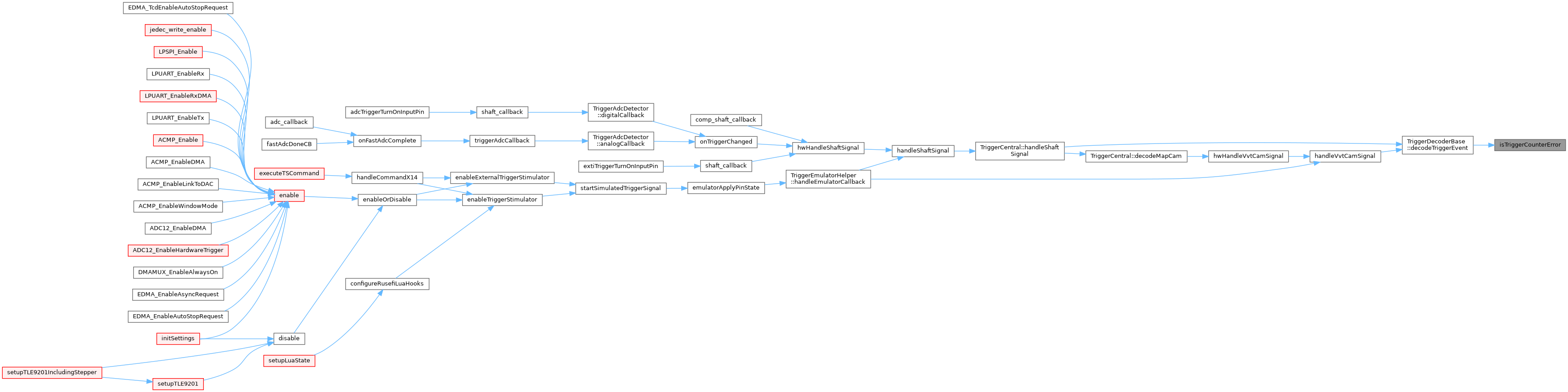
| PUBLIC_API_WEAK bool | isTriggerCounterError (int8_t triggerCountersError) |
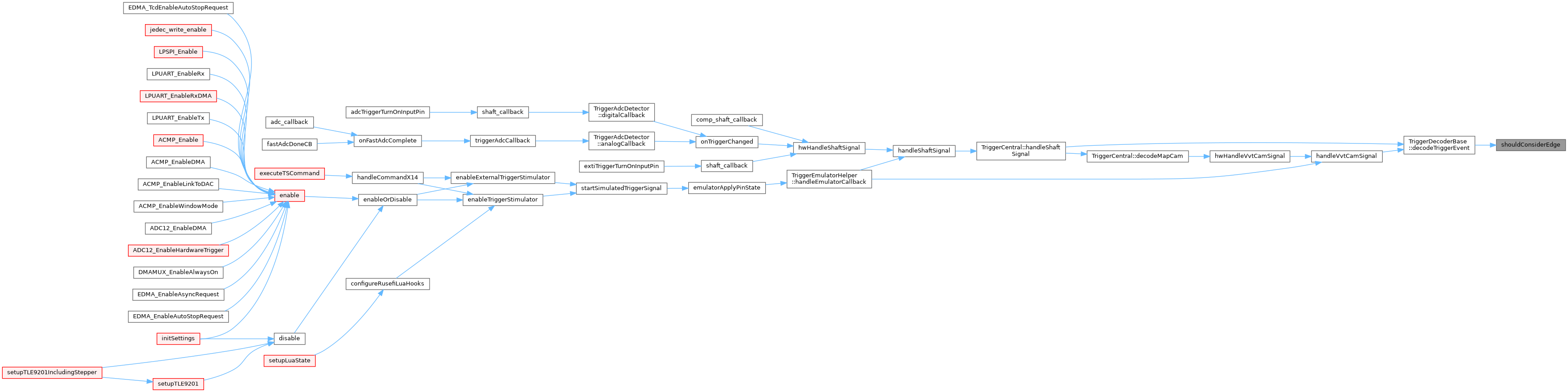
| static bool | shouldConsiderEdge (const TriggerWaveform &triggerShape, TriggerWheel triggerWheel, TriggerValue edge) |
Variables | |
| bool | printTriggerDebug = false |
| bool | printTriggerTrace = false |
| static TriggerWheel | eventIndex [4] = { TriggerWheel::T_PRIMARY, TriggerWheel::T_PRIMARY, TriggerWheel::T_SECONDARY, TriggerWheel::T_SECONDARY } |
| static TriggerValue | eventType [4] = { TriggerValue::FALL, TriggerValue::RISE, TriggerValue::FALL, TriggerValue::RISE } |
| const char * getTrigger_event_e | ( | trigger_event_e | value | ) |
Definition at line 276 of file trigger_decoder.cpp.
Referenced by TriggerDecoderBase::decodeTriggerEvent().

| const char * getTrigger_value_e | ( | TriggerValue | value | ) |
Definition at line 289 of file trigger_decoder.cpp.
Referenced by TriggerWaveform::addEvent().

| PUBLIC_API_WEAK bool isTriggerCounterError | ( | int8_t | triggerCountersError | ) |
Definition at line 307 of file trigger_decoder.cpp.
Referenced by TriggerDecoderBase::decodeTriggerEvent().


|
static |
Definition at line 358 of file trigger_decoder.cpp.
Referenced by TriggerDecoderBase::decodeTriggerEvent().

|
static |
Definition at line 194 of file trigger_decoder.cpp.
Referenced by TriggerDecoderBase::decodeTriggerEvent(), TriggerCentral::handleShaftSignal(), and TriggerFormDetails::prepareEventAngles().
|
static |
Definition at line 195 of file trigger_decoder.cpp.
Referenced by TriggerDecoderBase::decodeTriggerEvent().
| bool printTriggerDebug = false |
sensorChartMode
Definition at line 108 of file trigger_decoder.cpp.
Referenced by TriggerWaveform::addEvent(), TriggerStimulatorHelper::feedSimulatedEvent(), TriggerDecoderBase::findTriggerZeroEventIndex(), TriggerDecoderBase::onShaftSynchronization(), TriggerWaveform::setTriggerSynchronizationGap3(), and InstantRpmCalculator::updateInstantRpm().
| bool printTriggerTrace = false |
Definition at line 109 of file trigger_decoder.cpp.
Referenced by TriggerStimulatorHelper::assertSyncPosition(), and TriggerDecoderBase::decodeTriggerEvent().