|
rusEFI
The most advanced open source ECU
|
Definition in file trigger_decoder.h.
Data Structures | |
| struct | TriggerStateListener |
| class | TriggerConfiguration |
| class | PrimaryTriggerConfiguration |
| class | VvtTriggerConfiguration |
| struct | current_cycle_state_s |
| struct | TriggerDecodeResult |
| class | TriggerDecoderBase |
| class | PrimaryTriggerDecoder |
| class | VvtTriggerDecoder |
Functions | |
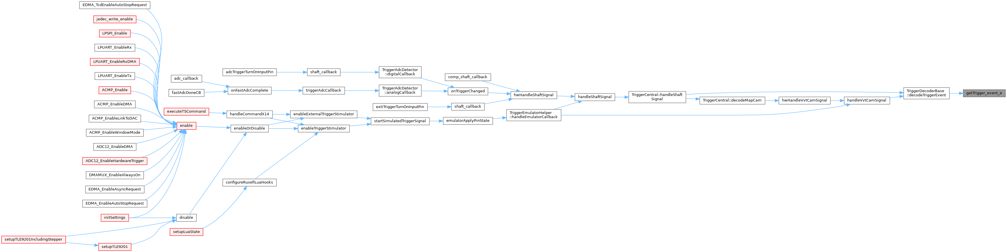
| const char * | getTrigger_event_e (trigger_event_e value) |
| const char * | getTrigger_value_e (TriggerValue value) |
| angle_t | getEngineCycle (operation_mode_e operationMode) |
| angle_t getEngineCycle | ( | operation_mode_e | operationMode | ) |
Definition at line 15 of file trigger_universal.cpp.
Referenced by TriggerWaveform::addEventClamped(), HpfpLobe::findNextLobe(), TriggerWaveform::getLength(), initializeSkippedToothTrigger(), prepareIgnitionSchedule(), prepareOutputSignals(), Engine::reset(), rpmShaftPositionCallback(), and TriggerCentral::syncEnginePhaseAndReport().

| const char * getTrigger_event_e | ( | trigger_event_e | value | ) |
Definition at line 276 of file trigger_decoder.cpp.
Referenced by TriggerDecoderBase::decodeTriggerEvent().

| const char * getTrigger_value_e | ( | TriggerValue | value | ) |
Definition at line 289 of file trigger_decoder.cpp.
Referenced by TriggerWaveform::addEvent().
