|
rusEFI
The most advanced open source ECU
|
This file is part of rusEfi - see http://rusefi.com
rusEfi is free software; you can redistribute it and/or modify it under the terms of the GNU General Public License as published by the Free Software Foundation; either version 3 of the License, or (at your option) any later version.
rusEfi is distributed in the hope that it will be useful, but WITHOUT ANY WARRANTY; without even the implied warranty of MERCHANTABILITY or FITNESS FOR A PARTICULAR PURPOSE. See the GNU General Public License for more details.
You should have received a copy of the GNU General Public License along with this program. If not, see http://www.gnu.org/licenses/.
Definition in file trigger_structure.cpp.
Functions | |
| void | wrapAngle (angle_t &angle, const char *msg, ObdCode code) |
| PUBLIC_API_WEAK void | customTrigger (operation_mode_e triggerOperationMode, TriggerWaveform *s, trigger_type_e type) |
Variables | |
| bool | printTriggerDebug |
| PUBLIC_API_WEAK void customTrigger | ( | operation_mode_e | triggerOperationMode, |
| TriggerWaveform * | s, | ||
| trigger_type_e | type | ||
| ) |
Definition at line 439 of file trigger_structure.cpp.
Referenced by TriggerWaveform::initializeTriggerWaveform().


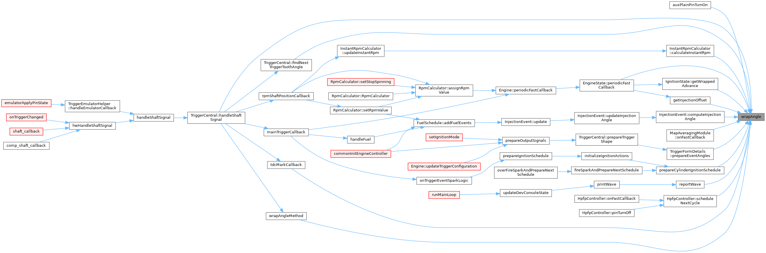
Definition at line 43 of file trigger_structure.cpp.
Referenced by auxPlainPinTurnOn(), InstantRpmCalculator::calculateInstantRpm(), InjectionEvent::computeInjectionAngle(), TriggerCentral::findNextTriggerToothAngle(), getInjectionOffset(), IgnitionState::getWrappedAdvance(), TriggerCentral::handleShaftSignal(), MapAveragingModule::onFastCallback(), EngineState::periodicFastCallback(), prepareCylinderIgnitionSchedule(), TriggerFormDetails::prepareEventAngles(), reportWave(), HpfpController::scheduleNextCycle(), tdcMarkCallback(), and wrapAngleMethod().


|
extern |
Definition at line 108 of file trigger_decoder.cpp.
Referenced by TriggerWaveform::addEvent(), TriggerStimulatorHelper::feedSimulatedEvent(), TriggerDecoderBase::findTriggerZeroEventIndex(), TriggerDecoderBase::onShaftSynchronization(), TriggerWaveform::setTriggerSynchronizationGap3(), and InstantRpmCalculator::updateInstantRpm().