|
rusEFI
The most advanced open source ECU
|
#include <flex_sensor.h>

Public Member Functions | |
| FlexSensor (efidur_t timeoutPeriod) | |
| void | Register (bool withTempSensor) |
| void | unregister () |
| void | callback (efitick_t nowNt, bool value) |
| void | debug () |
Private Attributes | |
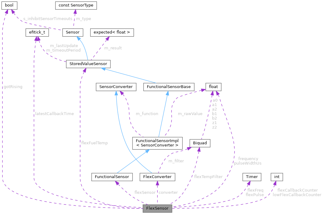
| FunctionalSensor | flexSensor |
| StoredValueSensor | flexFuelTemp |
| FlexConverter | converter |
| Biquad | flexTempFilter |
| Timer | flexFreq |
| Timer | flexPulse |
| bool | gotRising = false |
| int | lowFlexCallbackCounter = 0 |
| int | flexCallbackCounter = 0 |
| float | frequency |
| float | pulseWidthUs |
| efitick_t | latestCallbackTime |
Definition at line 37 of file flex_sensor.h.
|
inline |
Definition at line 39 of file flex_sensor.h.

| void FlexSensor::callback | ( | efitick_t | nowNt, |
| bool | value | ||
| ) |
Definition at line 8 of file flex_sensor.cpp.
Referenced by flexExtiCallback().


| void FlexSensor::debug | ( | ) |
Definition at line 50 of file flex_sensor.cpp.
Referenced by initFlexSensor().

| void FlexSensor::Register | ( | bool | withTempSensor | ) |
Definition at line 58 of file flex_sensor.cpp.
Referenced by initFlexSensor().


| void FlexSensor::unregister | ( | ) |
Definition at line 66 of file flex_sensor.cpp.
Referenced by deInitFlexSensor().


|
private |
Definition at line 55 of file flex_sensor.h.
Referenced by FlexSensor().
|
private |
Definition at line 64 of file flex_sensor.h.
Referenced by callback(), and debug().
|
private |
Definition at line 59 of file flex_sensor.h.
Referenced by callback().
|
private |
Definition at line 54 of file flex_sensor.h.
Referenced by callback(), Register(), and unregister().
|
private |
Definition at line 59 of file flex_sensor.h.
Referenced by callback().
|
private |
Definition at line 53 of file flex_sensor.h.
Referenced by callback(), FlexSensor(), Register(), and unregister().
|
private |
Definition at line 57 of file flex_sensor.h.
Referenced by callback(), and FlexSensor().
|
private |
Definition at line 66 of file flex_sensor.h.
Referenced by callback(), and debug().
|
private |
Definition at line 61 of file flex_sensor.h.
Referenced by callback().
|
private |
Definition at line 68 of file flex_sensor.h.
Referenced by callback(), and debug().
|
private |
Definition at line 63 of file flex_sensor.h.
Referenced by callback(), and debug().
|
private |
Definition at line 67 of file flex_sensor.h.
Referenced by callback(), and debug().