|
rusEFI
The most advanced open source ECU
|
Definition in file engine.h.
Data Structures | |
| class | Engine |
| struct | EngineAccessor |
Functions | |
| trigger_type_e | getVvtTriggerType (vvt_mode_e vvtMode) |
| void | applyNonPersistentConfiguration () |
| void | prepareOutputSignals () |
| void | scheduleReboot () |
| bool | isLockedFromUser () |
| void | unlockEcu (int password) |
Variables | |
| Engine | ___engine |
| static constexpr Engine * | engine_ptr = &___engine |
| static EngineAccessor | engine |
| void applyNonPersistentConfiguration | ( | ) |
Definition at line 705 of file engine_configuration.cpp.
Referenced by readFromFlash(), and resetConfigurationExt().


| trigger_type_e getVvtTriggerType | ( | vvt_mode_e | vvtMode | ) |
VVT decoding delegates to universal trigger decoder. Here we map vvt_mode_e into corresponding trigger_type_e
Definition at line 72 of file engine.cpp.
Referenced by VvtTriggerConfiguration::getType().


| bool isLockedFromUser | ( | ) |
Definition at line 311 of file engine2.cpp.
Referenced by TunerStudio::handlePageReadCommand(), and TunerStudio::handleWriteChunkCommand().

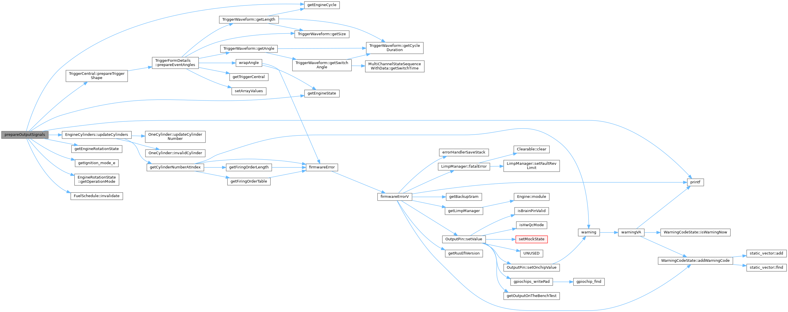
| void prepareOutputSignals | ( | ) |
This heavy method is only invoked in case of a configuration change or initialization.
Definition at line 99 of file engine_math.cpp.
Referenced by commonInitEngineController(), setIgnitionMode(), and Engine::updateTriggerConfiguration().


| void scheduleReboot | ( | ) |
Some configuration changes require full firmware reset. Once day we will write graceful shutdown, but that would be one day.
Definition at line 158 of file rusefi.cpp.
Referenced by processCanQcBenchTest(), runRusEfi(), and unlockEcu().


| void unlockEcu | ( | int | password | ) |
Definition at line 320 of file engine2.cpp.
Referenced by initSettings().


|
extern |
Referenced by executorStatistics(), and globalTimerCallback().
|
static |
Definition at line 415 of file engine.h.
Referenced by adcOnchipSlowUpdate(), WallFuel::adjust(), LimpManager::allowElectronicThrottle(), alphax_2chan_ConfigOverrides(), applyIACposition(), applyNonPersistentConfiguration(), applyPidSettings(), applyPinState(), TriggerCentral::applyShapesConfiguration(), assertTimeIsLinear(), RpmCalculator::assignRpmValue(), attachMsdSdCard(), auxPlainPinTurnOn(), baseMCUInit(), blinkEtbErrorCodes(), HpfpQuantity::calcFuelPercent(), FlexSensor::callback(), canDashboardHaltech(), canInfo(), RpmCalculator::checkIfSpinning(), TriggerCentral::checkIfTriggerConfigChanged(), checkIfTuningVeNow(), EtbController::checkJam(), EtbController::checkStatus(), TunerStudio::cmdOutputChannels(), completionCallback(), configureRusefiLuaHooks(), deattachMsdSdCard(), TriggerCentral::decodeMapCam(), deinitMmc(), detectHellenBoardType(), IdleController::determinePhase(), disableTriggerStimulator(), disengageStarterIfNeeded(), doInitElectronicThrottle(), doStartCranking(), emulatorApplyPinState(), enableExternalTriggerStimulator(), enableOrDisable(), enableTriggerStimulator(), endAveraging(), etbPidReset(), executeTSCommand(), executorStatistics(), extIonCallback(), f407_discovery_boardInitHardware(), fastAdcDoneCB(), fastAdcErrorCB(), HpfpLobe::findNextLobe(), finishIdleTestIfNeeded(), fireSparkAndPrepareNextSchedule(), firmwareErrorV(), getAcrState(), IgnitionState::getAdvance(), getAdvanceCorrections(), SpeedDensityAirmass::getAirmass(), getAirmassModel(), AngleBasedEvent::getAngleFromNow(), getBaseFuelMass(), getBoardId(), getBrakePedalState(), VvtController::getClosedLoop(), BoostController::getClosedLoop(), IdleController::getClosedLoop(), EtbController::getClosedLoopAutotune(), getClutchDownState(), getClutchUpState(), getCoilDutyCycle(), ShortTermFuelTrim::getCorrectionState(), getCrankingAdvance(), getCrankingFuel(), getCrankingFuel3(), IdleController::getCrankingTaperFraction(), TriggerCentral::getCurrentEnginePhase(), getCurrentIgnitionMode(), getDynoviewHP(), getDynoviewTorque(), getEngineRotationState(), getEngineState(), getFuelALSCorrection(), getFuelSchedule(), getIdlePosition(), IdleController::getIdlePosition(), IdleController::getIdleTimingAdjustment(), getIgnitionEvents(), getInjectionMass(), getInjectorDutyCycle(), getInjectorDutyCycleStage2(), ClosedLoopFuelCellImpl::getLambdaError(), ShortTermFuelTrim::getLearningState(), getLimpManager(), getLiveData(), getLiveData(), LambdaMonitor::getMaxAllowedLambda(), getMultiSparkCount(), AlternatorController::getOpenLoop(), BoostController::getOpenLoop(), IdleController::getOpenLoop(), RpmCalculator::getOperationMode(), getOutputValueByHash(), getPerCylinderFiringOrderOffset(), getPostCrankingFuelCorrection(), SpeedDensityAirmass::getPredictiveMap(), PrimeController::getPrimeDuration(), getRunningAdvance(), getRunningFuel(), IdleController::getRunningOpenLoop(), getScheduler(), BoostController::getSetpoint(), VvtController::getSetpoint(), EtbController::getSetpointEtb(), IgnitionState::getSparkHardwareLatencyCorrection(), DfcoController::getState(), FanController::getState(), FuelComputer::getTargetLambda(), IdleController::getTargetRpm(), getTriggerCentral(), getTunerStudioOutputChannels(), AirmassVeModelBase::getVe(), handleCommandX14(), handleFuel(), handleGetConfigErorr(), handleGetDataRequest(), handleShaftSignal(), TriggerCentral::handleShaftSignal(), handleTestCommand(), handleVvtCamSignal(), handleWidebandCan(), hellen154_hyundai_boardConfigOverrides(), hellen_MiataNB2_boardConfigOverrides(), incrementGlobalConfigurationVersion(), IdleController::init(), TachometerModule::init(), Generic4TransmissionController::init(), Gm4l6xTransmissionController::init(), initAccelEnrichment(), initAlternatorCtrl(), initAuxValves(), initBoostCtrl(), initDcMotor(), initDcMotor(), initElectronicThrottle(), initGearController(), initGpPwm(), initializeIgnitionActions(), initMmc(), initSoftwareKnock(), initSpeedometer(), initStartStopButton(), initStft(), initVrThresholdPwm(), initVvtActuators(), is_F_OrOlder(), LambdaMonitorBase::isCurrentlyGood(), AemXSeriesWideband::isHeaterAllowed(), TriggerCentral::isMapCamSync(), isMegaModuleRevision(), isTriggerErrorNow(), LtftState::load(), SpeedDensityAirmass::logAndGetFallback(), lua_getDigital(), lua_setDebug(), luaHeapAlloc(), mainTriggerCallback(), mapAveragingAdcCallback(), mountMmc(), needToTriggerTsRefresh(), obdOnCanPacketRx(), VvtController::observePlant(), onApplyPreset(), onConfigurationChangeTriggerCallback(), onEcuStartDoSomethingTriggerInputPins(), MapAveragingModule::onEnginePhase(), onFastAdcComplete(), HpfpController::onFastCallback(), AlternatorController::onFastCallback(), VvtController::onFastCallback(), WallFuelController::onFastCallback(), MapAveragingModule::onFastCallback(), IdleController::onFastCallback(), IdleController::onIgnitionStateChanged(), KnockControllerBase::onKnockSenseCompleted(), PrimeController::onPrimeStart(), RpmCalculator::onSlowCallback(), HarleyAcr::onSlowCallback(), MainRelayController::onSlowCallback(), IgnitionController::onSlowCallback(), FanController::onSlowCallback(), FuelPumpController::onSlowCallback(), TripOdometer::onSlowCallback(), SensorChecker::onSlowCallback(), Engine::onSparkFireKnockSense(), onTdcCallback(), onTransitionEvent(), PrimaryTriggerDecoder::onTriggerError(), onTriggerEventSparkLogic(), Engine::OnTriggerSynchronization(), InjectionEvent::onTriggerTooth(), overFireSparkAndPrepareNextSchedule(), EngineState::periodicFastCallback(), Engine::periodicSlowCallback(), CanWrite::PeriodicTask(), pingWideband(), pokeAuxDigital(), populateFrame(), populateFrame(), populateFrame(), populateFrame(), populateFrame(), populateFrame(), populateFrame(), populateFrame(), populateFrame(), populateFrame(), populateFrame(), populateFrame(), StepperMotorBase::postCurrentPosition(), GearControllerBase::postState(), Engine::preCalculate(), prepareCylinderIgnitionSchedule(), prepareIgnitionSchedule(), prepareOutputSignals(), printConfiguration(), printErrorCounters(), printFullAdcReport(), printUid(), processCanRxImu_BoschM5_10_RollX(), processCanRxImu_BoschM5_10_YawY(), processCanRxImu_BoschM5_10_Z(), processLastKnockEvent(), readFromFlash(), readGppwmChannel(), recalculateAuxValveTiming(), CanStreamerState::receiveFrame(), WarningCodeState::refreshTs(), reportLogicAnalyzerToTS(), resetLua(), rpmShaftPositionCallback(), runBench(), runOneLua(), runRusEfi(), sayHello(), scheduleByAngle(), TriggerScheduler::scheduleEventsUntilNextTriggerTooth(), HpfpController::scheduleNextCycle(), scheduleOpen(), scheduleSparkEvent(), sdFormat(), sdLoggerCreateFile(), sendQcBenchAuxDigitalCounters(), sendQcBenchButtonCounters(), sendQcBenchEventCounters(), sendWidebandInfo(), SentDecoderThread(), setDefaultBaseEngine(), setEngineType(), setEtbIdlePosition(), setEtbWastegatePosition(), IgnitionOutputPin::setHigh(), StepperMotorBase::setInitialPosition(), IgnitionOutputPin::setLow(), SetNextCompositeEntry(), EtbController::setOutput(), Generic4TransmissionController::setPcState(), RpmCalculator::setRpmValue(), RpmCalculator::setSpinningUp(), setStatus(), RpmCalculator::setStopSpinning(), setToothLogReady(), setTriggerEmulatorRPM(), setTriggerType(), setValue(), setWholeTimingMapCmd(), RotationalIdle::shouldSkipSparkRotationalIdle(), slowAdcErrorCB(), slowStartStopButtonCallback(), startAveraging(), startBoostPin(), AdcDevice::startConversionI(), startDwellByTurningSparkPinHigh(), startIdleBench(), startIdleThread(), startKnockSampling(), startLua(), startPwm(), startSimulatedTriggerSignal(), startStopButtonToggle(), startTriggerInputPins(), MapAverager::stop(), ShutdownController::stopEngine(), storageAllowWriteID(), storageReadID(), storageWriteID(), tdcMarkCallback(), THD_FUNCTION(), tle8888PostState(), tle8888startup(), triggerScopeDisable(), triggerScopeGetBuffer(), tsCalibrationIsIdle(), tsCalibrationSetData(), tsCalibrationSetIdle(), turnSparkPinHighStartCharging(), turnVvtPidOn(), unmountMmc(), InjectionEvent::update(), LongTermIdleTrim::update(), SimpleTransmissionController::update(), OneCylinder::updateCylinderNumber(), EngineCylinders::updateCylinders(), updateDevConsoleState(), updateDynoView(), updateEgtSensors(), updateFlags(), updateFuelCorrections(), updateFuelInfo(), updateFuelResults(), updateFuelSensors(), updateGppwm(), updateIgnition(), updateLambda(), IdleController::updateLtit(), updateMiscSensors(), updatePressures(), updateRawSensors(), updateSdCardLiveFlags(), Engine::updateSlowSensors(), EngineState::updateSparkSkip(), LimpManager::updateState(), Engine::updateSwitchInputs(), EngineState::updateTChargeK(), updateTempSensors(), updateThrottles(), Engine::updateTriggerConfiguration(), ShiftTorqueReductionController::updateTriggerPinState(), updateTriggerWaveformIfNeeded(), updateTunerStudioState(), updateVehicleSpeed(), updateVvtSensors(), validateHardwareTimer(), warningVA(), watchDogBuddyCallback(), MLG::writeSdBlock(), writeToFlashNowImpl(), and CanTxMessage::~CanTxMessage().
Definition at line 405 of file engine.h.
Referenced by EngineAccessor::operator Engine *(), EngineAccessor::operator Engine const *(), EngineAccessor::operator->(), and EngineAccessor::operator->().