|
rusEFI
The most advanced open source ECU
|
#include <frequency_sensor.h>


Public Member Functions | |
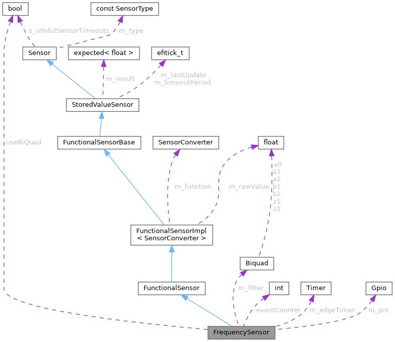
| FrequencySensor (SensorType type, efidur_t timeoutPeriod) | |
| void | initIfValid (brain_pin_e pin, SensorConverter &converter, float filterParameter) |
| void | deInit () |
| void | showInfo (const char *sensorName) const override |
| void | onEdge (efitick_t nowNt) |
Public Member Functions inherited from FunctionalSensor | |
| FunctionalSensor (SensorType type, efidur_t timeoutPeriod) | |
| void | showInfo (const char *sensorName) const override |
Public Member Functions inherited from FunctionalSensorImpl< SensorConverter > | |
| FunctionalSensorImpl (SensorType type, efidur_t timeoutPeriod) | |
| void | postRawValue (float inputValue, efitick_t timestamp) override |
| void | setFunction (SensorConverter &func) |
| SensorConverter * | getFunction () const |
| float | getRaw () const override final |
Public Member Functions inherited from StoredValueSensor | |
| SensorResult | get () const final override |
| StoredValueSensor (SensorType type, efidur_t timeoutNt) | |
| void | invalidate () |
| void | invalidate (UnexpectedCode why) |
| void | setValidValue (float value, efitick_t timestamp) |
| void | showInfo (const char *sensorName) const override |
| virtual void | setTimeout (int timeoutMs) |
Public Member Functions inherited from Sensor | |
| bool | Register () |
| const char * | getSensorName () const |
| virtual bool | hasSensor () const |
| virtual bool | isRedundant () const |
| void | unregister () |
| SensorType | type () const |
Data Fields | |
| bool | useBiQuad = true |
| int | eventCounter = 0 |
Private Attributes | |
| Timer | m_edgeTimer |
| brain_pin_e | m_pin = Gpio::Unassigned |
| Biquad | m_filter |
Additional Inherited Members | |
Static Public Member Functions inherited from Sensor | |
| static void | showAllSensorInfo () |
| static void | showInfo (SensorType type) |
| static void | resetRegistry () |
| static const Sensor * | getSensorOfType (SensorType type) |
| static SensorResult | get (SensorType type) |
| static float | getOrZero (SensorType type) |
| static float | getRaw (SensorType type) |
| static bool | isRedundant (SensorType type) |
| static bool | hasSensor (SensorType type) |
| static void | setMockValue (SensorType type, float value, bool mockRedundant=false) |
| static void | setInvalidMockValue (SensorType type) |
| static void | resetMockValue (SensorType type) |
| static void | resetAllMocks () |
| static void | inhibitTimeouts (bool inhibit) |
| static const char * | getSensorName (SensorType type) |
Protected Member Functions inherited from FunctionalSensorBase | |
| FunctionalSensorBase (SensorType type, efidur_t timeoutPeriod) | |
Protected Member Functions inherited from Sensor | |
| Sensor (SensorType type) | |
Static Protected Attributes inherited from Sensor | |
| static bool | s_inhibitSensorTimeouts = false |
Definition at line 8 of file frequency_sensor.h.
|
inline |
Definition at line 10 of file frequency_sensor.h.
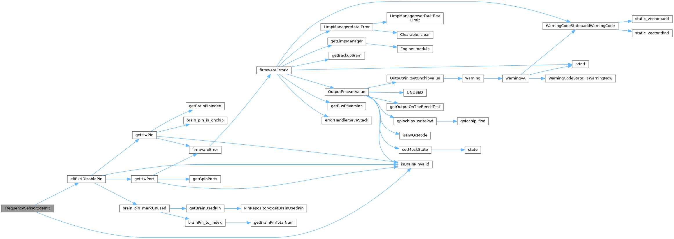
| void FrequencySensor::deInit | ( | ) |
Definition at line 45 of file frequency_sensor.cpp.
Referenced by deinitAuxSpeedSensors(), deinitInputShaftSpeedSensor(), deinitTurbochargerSpeedSensor(), and deInitVehicleSpeedSensor().


| void FrequencySensor::initIfValid | ( | brain_pin_e | pin, |
| SensorConverter & | converter, | ||
| float | filterParameter | ||
| ) |
Definition at line 18 of file frequency_sensor.cpp.
Referenced by initAuxSpeedSensors(), initInputShaftSpeedSensor(), initTurbochargerSpeedSensor(), and initVehicleSpeedSensor().


| void FrequencySensor::onEdge | ( | efitick_t | nowNt | ) |
Definition at line 57 of file frequency_sensor.cpp.

|
overridevirtual |
Implements Sensor.
Definition at line 54 of file sensor_info_printing.cpp.
| int FrequencySensor::eventCounter = 0 |
Definition at line 24 of file frequency_sensor.h.
Referenced by onEdge(), sendQcBenchEventCounters(), showInfo(), and updateTunerStudioState().
|
private |
Definition at line 26 of file frequency_sensor.h.
Referenced by onEdge().
|
private |
Definition at line 29 of file frequency_sensor.h.
Referenced by initIfValid(), and onEdge().
|
private |
Definition at line 27 of file frequency_sensor.h.
Referenced by deInit(), and initIfValid().
| bool FrequencySensor::useBiQuad = true |
Definition at line 18 of file frequency_sensor.h.
Referenced by initAuxSpeedSensors(), and onEdge().