|
rusEFI
The most advanced open source ECU
|
#include <main_relay.h>


Public Member Functions | |
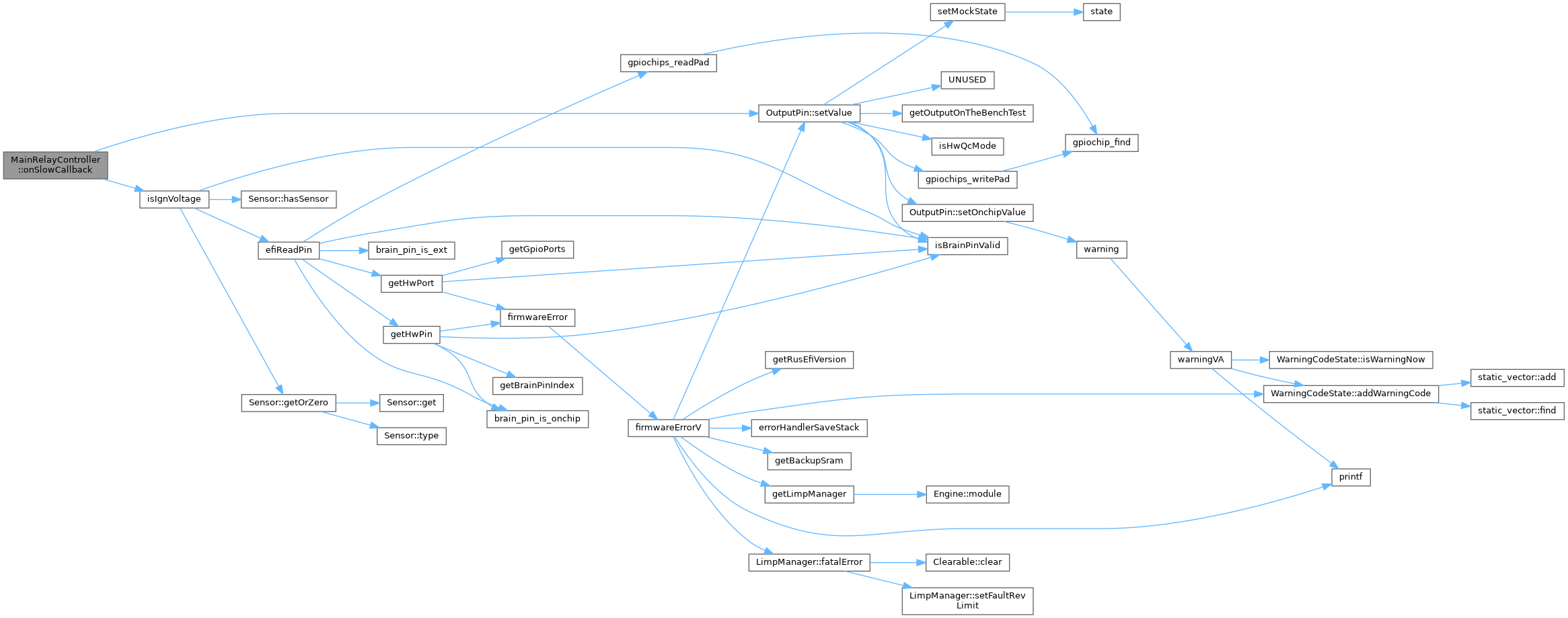
| void | onSlowCallback () override |
| bool | needsDelayedShutoff () override |
Public Member Functions inherited from EngineModule | |
| virtual void | initNoConfiguration () |
| virtual void | setDefaultConfiguration () |
| virtual void | onConfigurationChange (engine_configuration_s const *) |
| virtual void | onFastCallback () |
| virtual void | onEngineStop () |
| virtual void | onIgnitionStateChanged (bool) |
| virtual void | onEnginePhase (float, efitick_t, angle_t, angle_t) |
Private Attributes | |
| Timer | m_lastIgnitionTime |
Additional Inherited Members | |
Data Fields inherited from main_relay_s | |
| bool | isBenchTest: 1 {} |
| bool | hasIgnitionVoltage: 1 {} |
| bool | mainRelayState: 1 {} |
| bool | delayedShutoffRequested: 1 {} |
| bool | unusedBit_4_4: 1 {} |
| bool | unusedBit_4_5: 1 {} |
| bool | unusedBit_4_6: 1 {} |
| bool | unusedBit_4_7: 1 {} |
| bool | unusedBit_4_8: 1 {} |
| bool | unusedBit_4_9: 1 {} |
| bool | unusedBit_4_10: 1 {} |
| bool | unusedBit_4_11: 1 {} |
| bool | unusedBit_4_12: 1 {} |
| bool | unusedBit_4_13: 1 {} |
| bool | unusedBit_4_14: 1 {} |
| bool | unusedBit_4_15: 1 {} |
| bool | unusedBit_4_16: 1 {} |
| bool | unusedBit_4_17: 1 {} |
| bool | unusedBit_4_18: 1 {} |
| bool | unusedBit_4_19: 1 {} |
| bool | unusedBit_4_20: 1 {} |
| bool | unusedBit_4_21: 1 {} |
| bool | unusedBit_4_22: 1 {} |
| bool | unusedBit_4_23: 1 {} |
| bool | unusedBit_4_24: 1 {} |
| bool | unusedBit_4_25: 1 {} |
| bool | unusedBit_4_26: 1 {} |
| bool | unusedBit_4_27: 1 {} |
| bool | unusedBit_4_28: 1 {} |
| bool | unusedBit_4_29: 1 {} |
| bool | unusedBit_4_30: 1 {} |
| bool | unusedBit_4_31: 1 {} |
Definition at line 6 of file main_relay.h.
|
overridevirtual |
Reimplemented from EngineModule.
Definition at line 30 of file main_relay.cpp.
|
overridevirtual |
Reimplemented from EngineModule.
Definition at line 6 of file main_relay.cpp.

|
private |
Definition at line 12 of file main_relay.h.
Referenced by needsDelayedShutoff(), and onSlowCallback().