|
rusEFI
The most advanced open source ECU
|
#include <efi_output.h>


Public Member Functions | |
| NamedOutputPin () | |
| NamedOutputPin (const char *name) | |
| virtual void | setHigh (const char *msg) |
| virtual void | setLow (const char *msg) |
| virtual void | setHigh () |
| virtual void | setLow () |
| const char * | getName () const |
| void | setName (const char *) |
| const char * | getShortName () const |
| bool | stop () |
Public Member Functions inherited from OutputPin | |
| void | initPin (const char *msg, brain_pin_e brainPin, pin_output_mode_e outputMode, bool forceInitWithFatalError=false) |
| void | initPin (const char *msg, brain_pin_e brainPin) |
| void | deInit () |
| bool | isInitialized () const |
| bool | getAndSet (int logicValue) |
| void | setValue (const char *msg, int logicValue, bool isForce=false) |
| TEST_VIRTUAL void | setValue (int logicValue, bool isForce=false) |
| void | toggle () |
| bool | getLogicValue () const |
| brain_pin_diag_e | getDiag () const |
| void | resetToggleStats () |
Data Fields | |
| const char * | shortName = nullptr |
Data Fields inherited from OutputPin | |
| ioportid_t | m_port = 0 |
| uint8_t | m_pin = 0 |
| int | pinToggleCounter = 0 |
| Timer | pinToggleTimer |
| uint32_t | durationsInStateMs [2] |
| brain_pin_e | brainPin = Gpio::Unassigned |
| bool | ext = false |
| int8_t | currentLogicValue = INITIAL_PIN_STATE |
Private Attributes | |
| const char * | name = nullptr |
OutputPin which is reported on Engine Sniffer
Definition at line 110 of file efi_output.h.
| NamedOutputPin::NamedOutputPin | ( | ) |
Definition at line 415 of file efi_gpio.cpp.
|
explicit |
Definition at line 418 of file efi_gpio.cpp.
| const char * NamedOutputPin::getName | ( | ) | const |
Definition at line 422 of file efi_gpio.cpp.
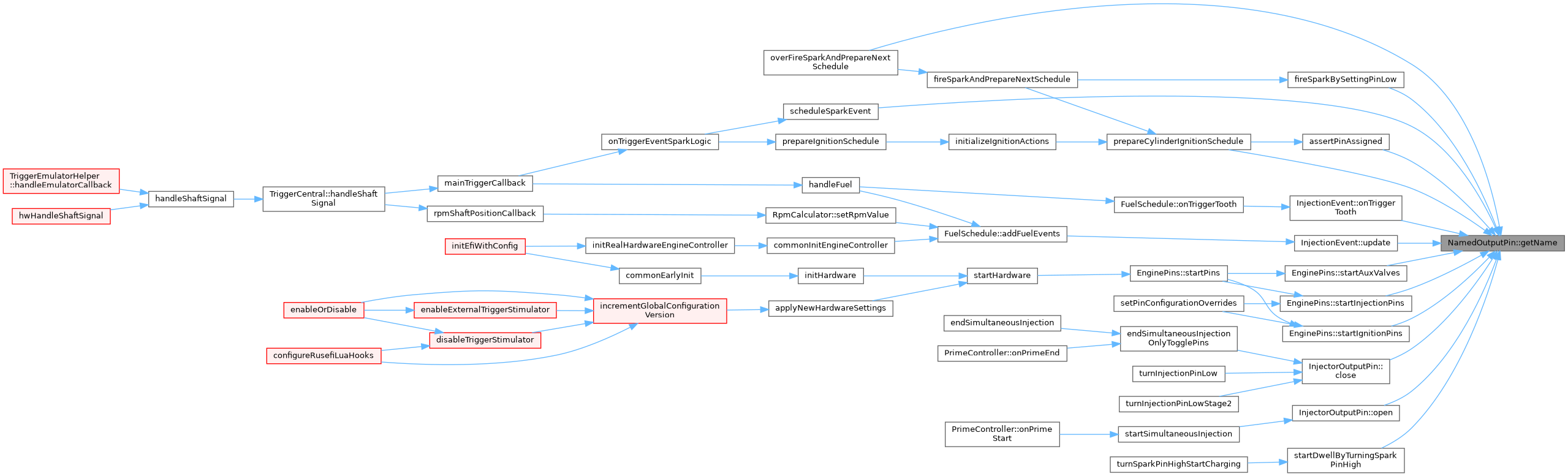
Referenced by assertPinAssigned(), InjectorOutputPin::close(), fireSparkBySettingPinLow(), InjectionEvent::onTriggerTooth(), InjectorOutputPin::open(), overFireSparkAndPrepareNextSchedule(), prepareCylinderIgnitionSchedule(), scheduleSparkEvent(), EnginePins::startAuxValves(), startDwellByTurningSparkPinHigh(), EnginePins::startIgnitionPins(), EnginePins::startInjectionPins(), and InjectionEvent::update().

| const char * NamedOutputPin::getShortName | ( | ) | const |
Definition at line 430 of file efi_gpio.cpp.
Referenced by printEngineSnifferPinMappings().

|
virtual |
Reimplemented in IgnitionOutputPin, and InjectorOutputPin.
Definition at line 438 of file efi_gpio.cpp.
Referenced by setHigh(), IgnitionOutputPin::setHigh(), and InjectorOutputPin::setHigh().


|
virtual |
Definition at line 442 of file efi_gpio.cpp.
Referenced by auxPlainPinTurnOn(), and HpfpController::pinTurnOn().


|
virtual |
Reimplemented in IgnitionOutputPin, and InjectorOutputPin.
Definition at line 460 of file efi_gpio.cpp.
Referenced by setLow(), IgnitionOutputPin::setLow(), and InjectorOutputPin::setLow().


|
virtual |
Definition at line 464 of file efi_gpio.cpp.
Referenced by HpfpController::pinTurnOff(), and plainPinTurnOff().


| void NamedOutputPin::setName | ( | const char * | p_name | ) |
Definition at line 426 of file efi_gpio.cpp.
Referenced by EnginePins::EnginePins().

| bool NamedOutputPin::stop | ( | ) |
Definition at line 479 of file efi_gpio.cpp.
Referenced by EnginePins::stopPins().


|
private |
Definition at line 132 of file efi_output.h.
Referenced by getName(), getShortName(), NamedOutputPin(), setHigh(), setLow(), setName(), and stop().
| const char* NamedOutputPin::shortName = nullptr |
rusEfi Engine Sniffer protocol uses these short names to reduce bytes usage
Definition at line 128 of file efi_output.h.
Referenced by EnginePins::EnginePins(), and getShortName().