|
rusEFI
The most advanced open source ECU
|
rusEfi console wave sniffer logic
Here we have our own build-in logic analyzer. The data we aggregate here is sent to the java UI rusEfi Console so that it can be displayed nicely in the Sniffer tab.
Both external events (see logic_analyzer.cpp) and internal (see signal executors) are supported
This file is part of rusEfi - see http://rusefi.com
rusEfi is free software; you can redistribute it and/or modify it under the terms of the GNU General Public License as published by the Free Software Foundation; either version 3 of the License, or (at your option) any later version.
rusEfi is distributed in the hope that it will be useful, but WITHOUT ANY WARRANTY; without even the implied warranty of MERCHANTABILITY or FITNESS FOR A PARTICULAR PURPOSE. See the GNU General Public License for more details.
You should have received a copy of the GNU General Public License along with this program. If not, see http://www.gnu.org/licenses/.
Definition in file engine_sniffer.cpp.
Functions | |
| static void | resetNow () |
| static void | printStatus () |
| void | setChartSize (int newSize) |
| void | initWaveChart (WaveChart *chart) |
| void | addEngineSnifferOutputPinEvent (NamedOutputPin *pin, FrontDirection frontDirection) |
| void | addEngineSnifferTdcEvent (int rpm) |
| void | addEngineSnifferLogicAnalyzerEvent (int laIndex, FrontDirection frontDirection) |
| void | addEngineSnifferCrankEvent (int wheelIndex, int triggerEventIndex, FrontDirection frontDirection) |
| void | addEngineSnifferVvtEvent (int vvtIndex, FrontDirection frontDirection) |
Variables | |
| static char | shaft_signal_msg_index [15] |
| WaveChart | waveChart |
| static char WAVE_LOGGING_BUFFER[WAVE_LOGGING_SIZE] | CCM_OPTIONAL |
| int | waveChartUsedSize |
| static uint32_t | skipUntilEngineCycle = 0 |
| void addEngineSnifferCrankEvent | ( | int | wheelIndex, |
| int | triggerEventIndex, | ||
| FrontDirection | frontDirection | ||
| ) |
| wheelIndex | 0 or 1 @triggerEventIndex index from sync point, from 0 to number of teeth in engine cycle |
Definition at line 260 of file engine_sniffer.cpp.
Referenced by reportEventToWaveChart().


| void addEngineSnifferLogicAnalyzerEvent | ( | int | laIndex, |
| FrontDirection | frontDirection | ||
| ) |
Definition at line 253 of file engine_sniffer.cpp.
Referenced by riseCallback().

| void addEngineSnifferOutputPinEvent | ( | NamedOutputPin * | pin, |
| FrontDirection | frontDirection | ||
| ) |
Definition at line 238 of file engine_sniffer.cpp.
Referenced by NamedOutputPin::setHigh(), and NamedOutputPin::setLow().

| void addEngineSnifferTdcEvent | ( | int | rpm | ) |
Definition at line 244 of file engine_sniffer.cpp.
Referenced by onTdcCallback().


| void addEngineSnifferVvtEvent | ( | int | vvtIndex, |
| FrontDirection | frontDirection | ||
| ) |
Definition at line 270 of file engine_sniffer.cpp.
Referenced by logVvtFront().

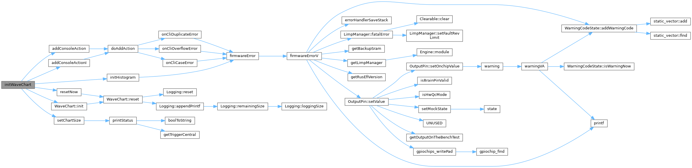
| void initWaveChart | ( | WaveChart * | chart | ) |
constructor does not work because we need specific initialization order
Definition at line 218 of file engine_sniffer.cpp.
Referenced by initTriggerCentral().


|
static |
Definition at line 115 of file engine_sniffer.cpp.
Referenced by setChartSize().


|
static |
Definition at line 69 of file engine_sniffer.cpp.
Referenced by initWaveChart().


| void setChartSize | ( | int | newSize | ) |
Definition at line 120 of file engine_sniffer.cpp.
Referenced by initWaveChart().


|
static |
Definition at line 58 of file engine_sniffer.cpp.
|
static |
Definition at line 32 of file engine_sniffer.cpp.
Referenced by addEngineSnifferCrankEvent(), and initWaveChart().
|
static |
We want to skip some engine cycles to skip what was scheduled before parameters were changed
Definition at line 65 of file engine_sniffer.cpp.
Referenced by WaveChart::addEvent3(), and resetNow().
|
extern |
Definition at line 68 of file engine_sniffer.cpp.
Referenced by addEngineSnifferTdcEvent(), initTriggerCentral(), resetNow(), and triggerInfo().
| int waveChartUsedSize |
Definition at line 60 of file engine_sniffer.cpp.
Referenced by WaveChart::publish().