|
rusEFI
The most advanced open source ECU
|
Data Structures | |
| struct | TokenCallback |
Typedefs | |
| typedef void(* | Void) (void) |
| typedef void(* | VoidPtr) (void *) |
| typedef void(* | VoidInt) (int) |
| typedef void(* | VoidIntVoidPtr) (int, void *) |
| typedef void(* | VoidFloat) (float) |
| typedef void(* | VoidFloatFloat) (float, float) |
| typedef void(* | VoidFloatFloatFloat) (float, float, float) |
| typedef void(* | VoidFloatFloatFloatFloat) (float, float, float, float) |
| typedef void(* | VoidFloatFloatVoidPtr) (float, float, void *) |
| typedef void(* | VoidIntInt) (int, int) |
| typedef void(* | VoidIntIntVoidPtr) (int, int, void *) |
| typedef void(* | VoidIntFloat) (int, float) |
| typedef void(* | VoidCharPtr) (const char *) |
| typedef void(* | VoidCharPtrVoidPtr) (const char *, void *) |
| typedef void(* | VoidCharPtrCharPtr) (const char *, const char *) |
| typedef void(* | VoidCharPtrCharPtrVoidPtr) (const char *, const char *, void *) |
| typedef void(* | VoidCharPtrCharPtrCharPtr) (const char *, const char *, const char *) |
| typedef void(* | VoidCharPtrCharPtrCharPtrCharPtrCharPtr) (const char *, const char *, const char *, const char *, const char *) |
Functions | |
| int | tokenLength (const char *msgp) |
| int | findEndOfToken (const char *line) |
| char * | unquote (char *line) |
| void | resetConsoleActions (void) |
| void | helpCommand (void) |
| This function prints out a list of all available commands. | |
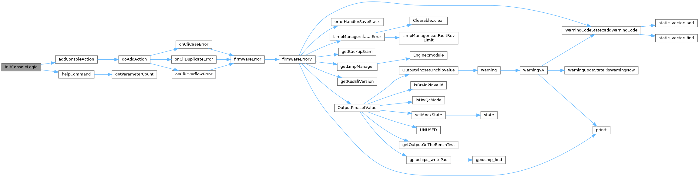
| void | initConsoleLogic () |
| void | handleConsoleLine (char *line) |
| This function takes care of one command line once we have it. | |
| void | addConsoleAction (const char *token, Void callback) |
| Register console action without parameters. | |
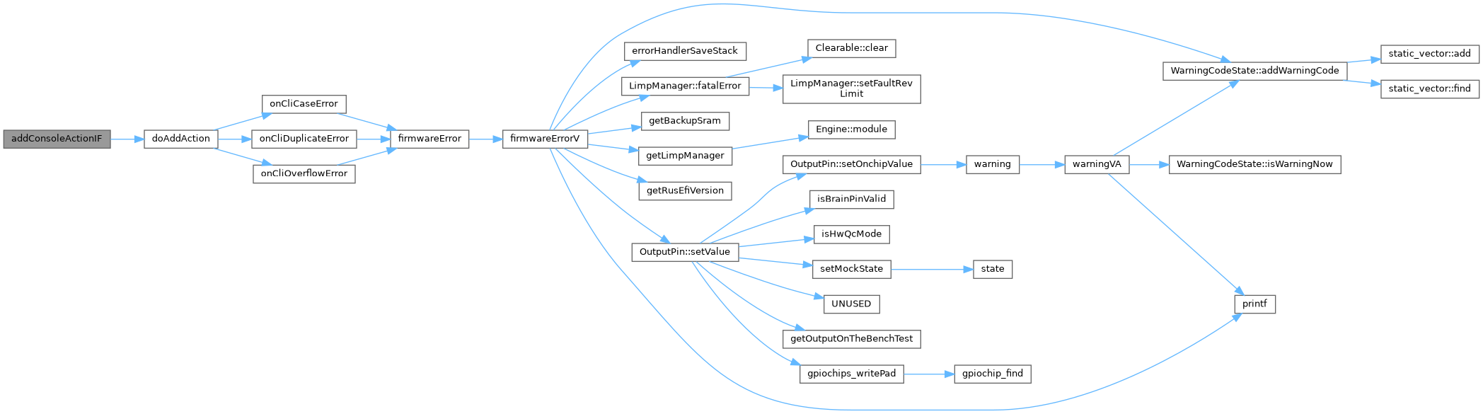
| void | addConsoleActionP (const char *token, VoidPtr callback, void *param) |
| void | addConsoleActionI (const char *token, VoidInt callback) |
| Register a console command with one Integer parameter. | |
| void | addConsoleActionIP (const char *token, VoidIntVoidPtr callback, void *param) |
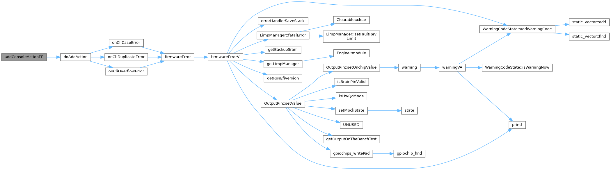
| void | addConsoleActionIF (const char *token, VoidIntFloat callback) |
| void | addConsoleActionII (const char *token, VoidIntInt callback) |
| Register a console command with two Integer parameters. | |
| void | addConsoleActionIIP (const char *token, VoidIntIntVoidPtr callback, void *param) |
| void | addConsoleActionF (const char *token, VoidFloat callback) |
| void | addConsoleActionNANF (const char *token, VoidFloat callback) |
| void | addConsoleActionFF (const char *token, VoidFloatFloat callback) |
| void | addConsoleActionFFF (const char *token, VoidFloatFloatFloat callback) |
| void | addConsoleActionFFFF (const char *token, VoidFloatFloatFloatFloat callback) |
| void | addConsoleActionFFP (const char *token, VoidFloatFloatVoidPtr callback, void *param) |
| void | addConsoleActionS (const char *token, VoidCharPtr callback) |
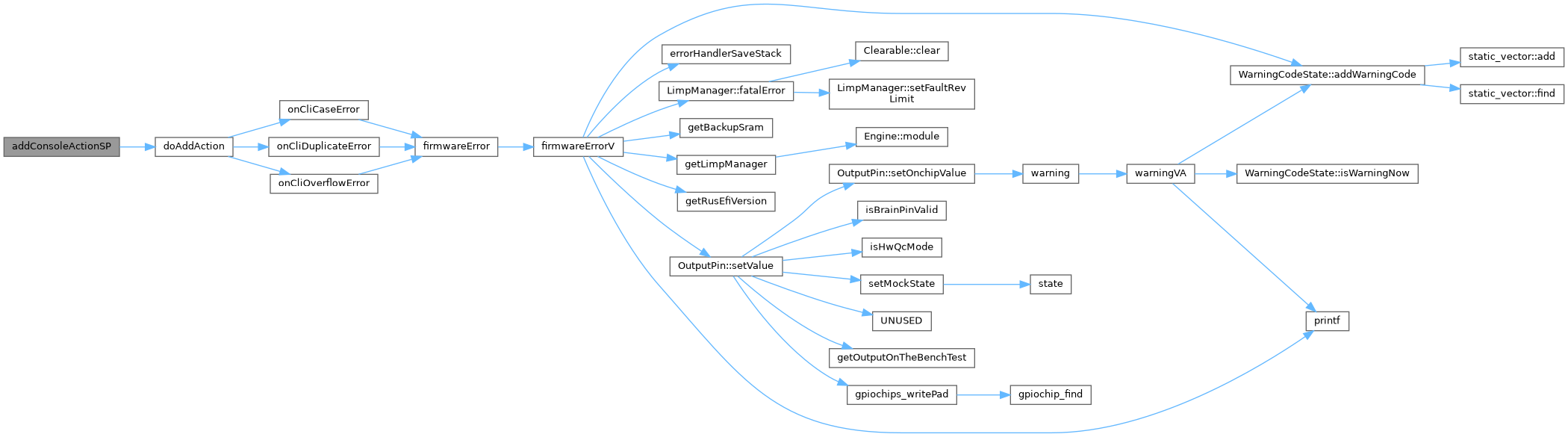
| void | addConsoleActionSP (const char *token, VoidCharPtrVoidPtr callback, void *param) |
| void | addConsoleActionSS (const char *token, VoidCharPtrCharPtr callback) |
| void | addConsoleActionSSP (const char *token, VoidCharPtrCharPtrVoidPtr callback, void *param) |
| void | addConsoleActionSSS (const char *token, VoidCharPtrCharPtrCharPtr callback) |
| void | addConsoleActionSSSSS (const char *token, VoidCharPtrCharPtrCharPtrCharPtrCharPtr callback) |
| void | onCliCaseError (const char *token) |
| void | onCliDuplicateError (const char *token) |
| void | onCliOverflowError () |
| typedef void(* Void) (void) |
Definition at line 52 of file cli_registry.h.
| typedef void(* VoidCharPtr) (const char *) |
Definition at line 65 of file cli_registry.h.
Definition at line 68 of file cli_registry.h.
Definition at line 71 of file cli_registry.h.
| typedef void(* VoidCharPtrCharPtrCharPtrCharPtrCharPtr) (const char *, const char *, const char *, const char *, const char *) |
Definition at line 72 of file cli_registry.h.
Definition at line 69 of file cli_registry.h.
| typedef void(* VoidCharPtrVoidPtr) (const char *, void *) |
Definition at line 66 of file cli_registry.h.
| typedef void(* VoidFloat) (float) |
Definition at line 56 of file cli_registry.h.
Definition at line 57 of file cli_registry.h.
Definition at line 58 of file cli_registry.h.
Definition at line 59 of file cli_registry.h.
Definition at line 60 of file cli_registry.h.
| typedef void(* VoidInt) (int) |
Definition at line 54 of file cli_registry.h.
| typedef void(* VoidIntFloat) (int, float) |
Definition at line 63 of file cli_registry.h.
| typedef void(* VoidIntInt) (int, int) |
Definition at line 61 of file cli_registry.h.
| typedef void(* VoidIntIntVoidPtr) (int, int, void *) |
Definition at line 62 of file cli_registry.h.
| typedef void(* VoidIntVoidPtr) (int, void *) |
Definition at line 55 of file cli_registry.h.
| typedef void(* VoidPtr) (void *) |
Definition at line 53 of file cli_registry.h.
| enum action_type_e |
Definition at line 11 of file cli_registry.h.
Register console action without parameters.
Definition at line 91 of file cli_registry.cpp.
Referenced by adcTriggerTurnOnInputPin(), commonInitEngineController(), errorHandlerInit(), f407_discovery_boardInitHardware(), initBenchTest(), initCan(), initCanGpioMsiobox(), initConsoleLogic(), initEarlyMmcCard(), initElectronicThrottle(), initFlash(), initFlexSensor(), initGps(), initializeConsole(), initKLine(), initMalfunctionIndicator(), initMapDecoder(), initMax3185x(), initPinRepository(), initPrimaryPins(), initSensorCli(), initSent(), initSettings(), initTimePerfActions(), initTriggerCentral(), initWaveAnalyzer(), initWaveChart(), runRusEfi(), startIdleThread(), startLua(), startTunerStudioConnectivity(), ButtonDebounce::stopConfiguration(), and tle9201_add().


Definition at line 145 of file cli_registry.cpp.
Referenced by initBenchTest(), and initSettings().


| void addConsoleActionFF | ( | const char * | token, |
| VoidFloatFloat | callback | ||
| ) |
| void addConsoleActionFFF | ( | const char * | token, |
| VoidFloatFloatFloat | callback | ||
| ) |
Definition at line 153 of file cli_registry.cpp.
Referenced by initBenchTest().


| void addConsoleActionFFFF | ( | const char * | token, |
| VoidFloatFloatFloatFloat | callback | ||
| ) |
Definition at line 157 of file cli_registry.cpp.
Referenced by initBenchTest().


| void addConsoleActionFFP | ( | const char * | token, |
| VoidFloatFloatVoidPtr | callback, | ||
| void * | param | ||
| ) |
Definition at line 161 of file cli_registry.cpp.

Register a console command with one Integer parameter.
Definition at line 98 of file cli_registry.cpp.
Referenced by initAdcInputs(), initBenchTest(), initConfigActions(), initializeConsole(), initPotentiometers(), initQcBenchControls(), initSensorCli(), initSettings(), initTimePerfActions(), initTriggerEmulator(), initWaveChart(), setEepromTestConfiguration(), and startTunerStudioConnectivity().


| void addConsoleActionIF | ( | const char * | token, |
| VoidIntFloat | callback | ||
| ) |
| void addConsoleActionII | ( | const char * | token, |
| VoidIntInt | callback | ||
| ) |
Register a console command with two Integer parameters.
Definition at line 109 of file cli_registry.cpp.
Referenced by initBenchTest(), initConfigActions(), initKLine(), initPotentiometers(), initQcBenchControls(), and startLua().


| void addConsoleActionIIP | ( | const char * | token, |
| VoidIntIntVoidPtr | callback, | ||
| void * | param | ||
| ) |
| void addConsoleActionIP | ( | const char * | token, |
| VoidIntVoidPtr | callback, | ||
| void * | param | ||
| ) |
| void addConsoleActionS | ( | const char * | token, |
| VoidCharPtr | callback | ||
| ) |
Definition at line 121 of file cli_registry.cpp.
Referenced by initEarlyMmcCard(), initSettings(), and startLua().


| void addConsoleActionSP | ( | const char * | token, |
| VoidCharPtrVoidPtr | callback, | ||
| void * | param | ||
| ) |
| void addConsoleActionSS | ( | const char * | token, |
| VoidCharPtrCharPtr | callback | ||
| ) |
Definition at line 129 of file cli_registry.cpp.
Referenced by initConfigActions(), initSensorCli(), and initSettings().


| void addConsoleActionSSP | ( | const char * | token, |
| VoidCharPtrCharPtrVoidPtr | callback, | ||
| void * | param | ||
| ) |
| void addConsoleActionSSS | ( | const char * | token, |
| VoidCharPtrCharPtrCharPtr | callback | ||
| ) |
Definition at line 133 of file cli_registry.cpp.
Referenced by initConfigActions(), and startTunerStudioConnectivity().


| void addConsoleActionSSSSS | ( | const char * | token, |
| VoidCharPtrCharPtrCharPtrCharPtrCharPtr | callback | ||
| ) |
| int findEndOfToken | ( | const char * | line | ) |
Looks like this is a quoted token
Matching closing quote not found
Skipping first quote and the symbol after closing quote
Definition at line 207 of file cli_registry.cpp.
| void handleConsoleLine | ( | char * | line | ) |
This function takes care of one command line once we have it.
Definition at line 510 of file cli_registry.cpp.
Referenced by checkStackAndHandleConsoleLine(), and initializeConsole().


| void helpCommand | ( | void | ) |
This function prints out a list of all available commands.
Definition at line 198 of file cli_registry.cpp.
Referenced by initConsoleLogic().


| void initConsoleLogic | ( | ) |
Definition at line 472 of file cli_registry.cpp.
Referenced by initializeConsole().


| void onCliCaseError | ( | const char * | token | ) |
Definition at line 232 of file eficonsole.cpp.
Referenced by doAddAction().


| void onCliDuplicateError | ( | const char * | token | ) |
Definition at line 236 of file eficonsole.cpp.
Referenced by doAddAction().


| void onCliOverflowError | ( | ) |
Definition at line 240 of file eficonsole.cpp.
Referenced by doAddAction().


| void resetConsoleActions | ( | void | ) |
Definition at line 47 of file cli_registry.cpp.
| int tokenLength | ( | const char * | msgp | ) |
Definition at line 230 of file cli_registry.cpp.
Definition at line 242 of file cli_registry.cpp.