|
rusEFI
The most advanced open source ECU
|
#include <AemXSeriesLambda.h>


Public Member Functions | |
| AemXSeriesWideband (uint8_t sensorIndex, SensorType type) | |
| bool | acceptFrame (const size_t busIndex, const CANRxFrame &frame) const override final |
| void | refreshState (void) |
| void | refreshSmoothedLambda (float lambda) |
Public Member Functions inherited from CanSensorBase | |
| CanSensorBase (uint32_t eid, SensorType type, efidur_t timeout) | |
| void | showInfo (const char *sensorName) const override |
Public Member Functions inherited from StoredValueSensor | |
| SensorResult | get () const final override |
| StoredValueSensor (SensorType type, efidur_t timeoutNt) | |
| void | invalidate () |
| void | invalidate (UnexpectedCode why) |
| void | setValidValue (float value, efitick_t timestamp) |
| void | showInfo (const char *sensorName) const override |
| virtual void | setTimeout (int timeoutMs) |
Public Member Functions inherited from Sensor | |
| bool | Register () |
| const char * | getSensorName () const |
| virtual bool | hasSensor () const |
| virtual float | getRaw () const |
| virtual bool | isRedundant () const |
| void | unregister () |
| SensorType | type () const |
Public Member Functions inherited from CanListener | |
| CanListener (uint32_t id) | |
| CanListener * | processFrame (const size_t busIndex, const CANRxFrame &frame, efitick_t nowNt) |
| uint32_t | getId () |
| void | setNext (CanListener *next) |
| virtual CanListener * | request () |
| CanListener * | getNext () const |
Protected Member Functions | |
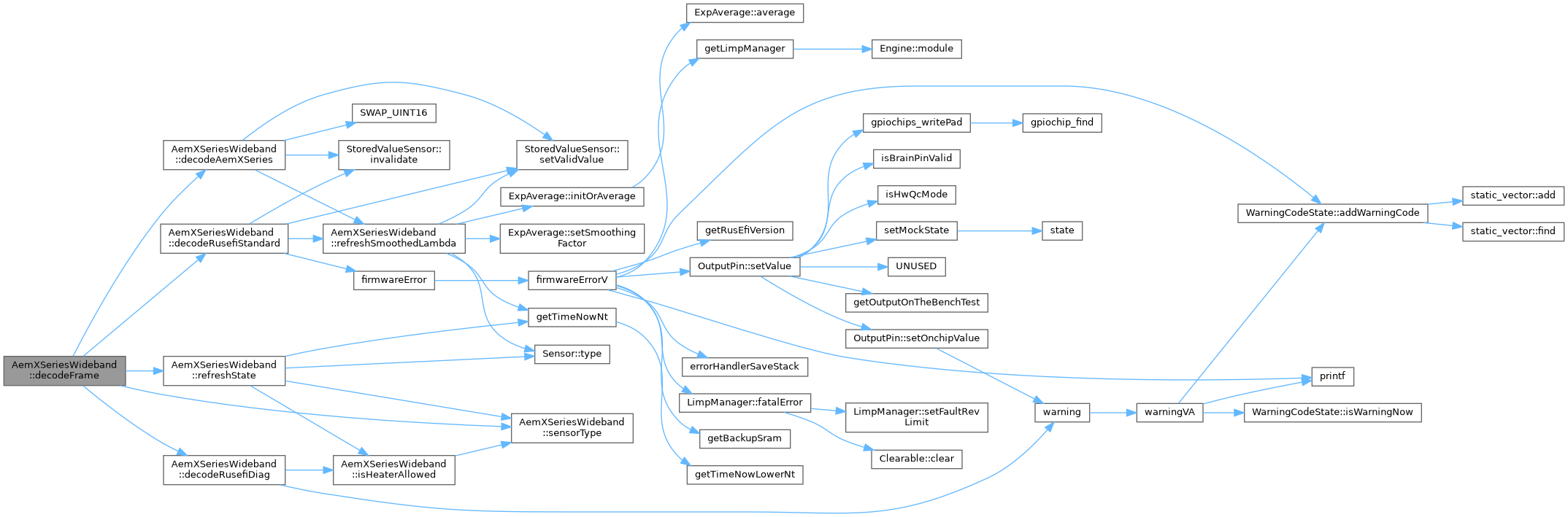
| void | decodeFrame (const CANRxFrame &frame, efitick_t nowNt) override |
| bool | decodeAemXSeries (const CANRxFrame &frame, efitick_t nowNt) |
| bool | decodeRusefiStandard (const CANRxFrame &frame, efitick_t nowNt) |
| void | decodeRusefiDiag (const CANRxFrame &frame) |
Protected Member Functions inherited from Sensor | |
| Sensor (SensorType type) | |
Private Member Functions | |
| can_wbo_type_e | sensorType () const |
| uint32_t | getReCanId () const |
| uint32_t | getAemCanId () const |
| bool | isHeaterAllowed () |
Private Attributes | |
| const uint8_t | m_sensorIndex |
| uint8_t | m_stateCode |
| bool | m_afrIsValid |
| bool | m_isFault |
| efitick_t | m_lastUpdate = 0 |
Definition at line 14 of file AemXSeriesLambda.h.
| AemXSeriesWideband::AemXSeriesWideband | ( | uint8_t | sensorIndex, |
| SensorType | type | ||
| ) |
Definition at line 14 of file AemXSeriesLambda.cpp.
|
finaloverridevirtual |
Reimplemented from CanListener.
Definition at line 44 of file AemXSeriesLambda.cpp.

|
protected |
Definition at line 163 of file AemXSeriesLambda.cpp.
Referenced by decodeFrame().


|
overrideprotectedvirtual |
Implements CanListener.
Definition at line 133 of file AemXSeriesLambda.cpp.

|
protected |
Definition at line 240 of file AemXSeriesLambda.cpp.
Referenced by decodeFrame().


|
protected |
Definition at line 187 of file AemXSeriesLambda.cpp.
Referenced by decodeFrame().


|
private |
Definition at line 39 of file AemXSeriesLambda.cpp.
Referenced by acceptFrame().

|
private |
Definition at line 34 of file AemXSeriesLambda.cpp.
Referenced by acceptFrame().

|
private |
Definition at line 78 of file AemXSeriesLambda.cpp.
Referenced by decodeRusefiDiag(), and refreshState().


| void AemXSeriesWideband::refreshSmoothedLambda | ( | float | lambda | ) |
Definition at line 223 of file AemXSeriesLambda.cpp.
Referenced by decodeAemXSeries(), and decodeRusefiStandard().


| void AemXSeriesWideband::refreshState | ( | void | ) |
Definition at line 82 of file AemXSeriesLambda.cpp.
Referenced by decodeFrame(), and getLiveData().


|
private |
Definition at line 30 of file AemXSeriesLambda.cpp.
Referenced by acceptFrame(), decodeFrame(), isHeaterAllowed(), and refreshState().

|
private |
Definition at line 45 of file AemXSeriesLambda.h.
Referenced by AemXSeriesWideband(), decodeAemXSeries(), decodeRusefiStandard(), and refreshState().
|
private |
Definition at line 47 of file AemXSeriesLambda.h.
Referenced by AemXSeriesWideband(), decodeAemXSeries(), and refreshState().
|
private |
Definition at line 49 of file AemXSeriesLambda.h.
Referenced by decodeFrame(), and refreshState().
|
private |
Definition at line 41 of file AemXSeriesLambda.h.
Referenced by decodeRusefiDiag(), decodeRusefiStandard(), getAemCanId(), getReCanId(), and sensorType().
|
private |
Definition at line 43 of file AemXSeriesLambda.h.
Referenced by AemXSeriesWideband(), decodeRusefiDiag(), and refreshState().