|
rusEFI
The most advanced open source ECU
|
Functions | |
| efitick_t | getTimeNowNt () |
| efitimeus_t | getTimeNowUs () |
| efitimems_t | getTimeNowMs () |
| Returns the 32 bit number of milliseconds since the board initialization. | |
| efitimesec_t | getTimeNowS () |
| Current system time in seconds (32 bits) | |
Variables | |
| static WrapAround62 | timeNt |
| efitimems_t getTimeNowMs | ( | ) |
Returns the 32 bit number of milliseconds since the board initialization.
32 bit return type overflows in 23(or46?) days. tag#4554. I think we do not expect rusEFI to run for 23 days straight days any time soon?
Definition at line 34 of file efitime.cpp.
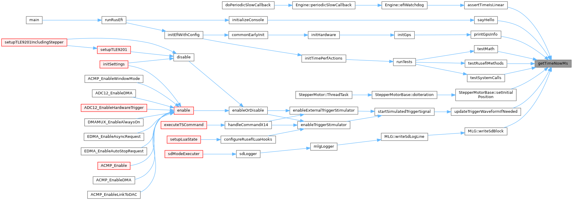
Referenced by assertTimeIsLinear(), printGpsInfo(), sayHello(), StepperMotorBase::setInitialPosition(), testMath(), testRusefiMethods(), testSystemCalls(), updateTriggerWaveformIfNeeded(), and MLG::writeSdBlock().


| efitick_t getTimeNowNt | ( | ) |
64-bit counter CPU/timer cycles since MCU reset
Definition at line 19 of file efitime.cpp.
Referenced by WaveChart::addEvent3(), EtbController::checkJam(), comp_cam_callback(), comp_shaft_callback(), configureRusefiLuaHooks(), endSimultaneousInjectionOnlyTogglePins(), TriggerCentral::engineMovedRecently(), EngineState::EngineState(), SingleTimerExecutor::executeAllPendingActions(), EventQueue::executeOne(), fastAdcDoneCB(), fireSparkAndPrepareNextSchedule(), StoredValueSensor::get(), LuaPid::get(), LuaIndustrialPid::get(), getAcrState(), getAfr(), EtbController::getClosedLoop(), EtbController::getClosedLoopAutotune(), getTimeNowUs(), PwmConfig::handleCycleStart(), TriggerEmulatorHelper::handleEmulatorCallback(), handleExtiIsr(), initAdcInputs(), initMicrosecondTimer(), Engine::isInShutdownMode(), WaveChart::isStartedTooLongAgo(), LtftState::load(), HellenBoardIdFinder< NumPins >::measureChargingTimes(), VvtController::onFastCallback(), LimpManager::onFastCallback(), PrimeController::onIgnitionStateChanged(), PrimeController::onPrimeStart(), RpmCalculator::onSlowCallback(), onStartKnockSampling(), onTdcCallback(), EngineState::periodicFastCallback(), HpfpController::pinTurnOff(), HpfpController::pinTurnOn(), AemXSeriesWideband::refreshSmoothedLambda(), AemXSeriesWideband::refreshState(), Engine::resetEngineSnifferIfInTestMode(), runBench(), runOneLua(), SingleTimerExecutor::schedule(), SingleTimerExecutor::scheduleTimerCallback(), sentPressureDecode(), sentTpsDecode(), setHardwareSchedulerTimer(), setHysteresis(), TriggerDecoderBase::setShaftSynchronized(), startAveraging(), startSimultaneousInjection(), MapAverager::stop(), ButtonDebounce::stopConfiguration(), PeriodicController< TStackSize >::ThreadTask(), tle8888startup(), PwmConfig::togglePwmState(), triggerAdcCallback(), triggerScopeGetBuffer(), turnInjectionPinHigh(), turnInjectionPinLow(), turnInjectionPinLowStage2(), turnSparkPinHighStartCharging(), Lps25Sensor::update(), EngineState::updateTChargeK(), validateHardwareTimer(), and watchDogBuddyCallback().

| efitimesec_t getTimeNowS | ( | ) |
Current system time in seconds (32 bits)
32 bit integer number of seconds since ECU boot. 31,710 years - would not overflow during our life span.
Definition at line 42 of file efitime.cpp.
Referenced by boardSdCardEnable(), configureRusefiLuaUtilHooks(), AdcDevice::getAvgAdcValue(), handleTestCommand(), TriggerDecoderBase::printGaps(), printVersionForConsole(), sendQcBenchBoardStatus(), timeInfo(), updateDevConsoleState(), and updateTunerStudioState().


| efitimeus_t getTimeNowUs | ( | ) |
64-bit result would not overflow, but that's complex stuff for our 32-bit MCU
Definition at line 26 of file efitime.cpp.
Referenced by InjectorOutputPin::close(), priv::efiPrintfInternal(), finishIdleTestIfNeeded(), fireSparkBySettingPinLow(), IdleController::getClosedLoop(), IdleController::getRunningOpenLoop(), getSignalOnTime(), getTimeNowMs(), getTimeNowS(), TriggerCentral::handleShaftSignal(), InjectorOutputPin::open(), riseCallback(), TriggerScheduler::scheduleEventsUntilNextTriggerTooth(), startDwellByTurningSparkPinHigh(), startIdleBench(), DynoView::update(), and MLG::writeSdBlock().


|
static |
problem: we have three files with bits and pieces of time API and documentation 1) this implementation class 2) rusEFI header efitime.h 3) libfirmware header rusefi_time_types.h
Definition at line 14 of file efitime.cpp.
Referenced by getTimeNowNt(), and EventQueue::insertTask().