|
rusEFI
The most advanced open source ECU
|
Functions | |
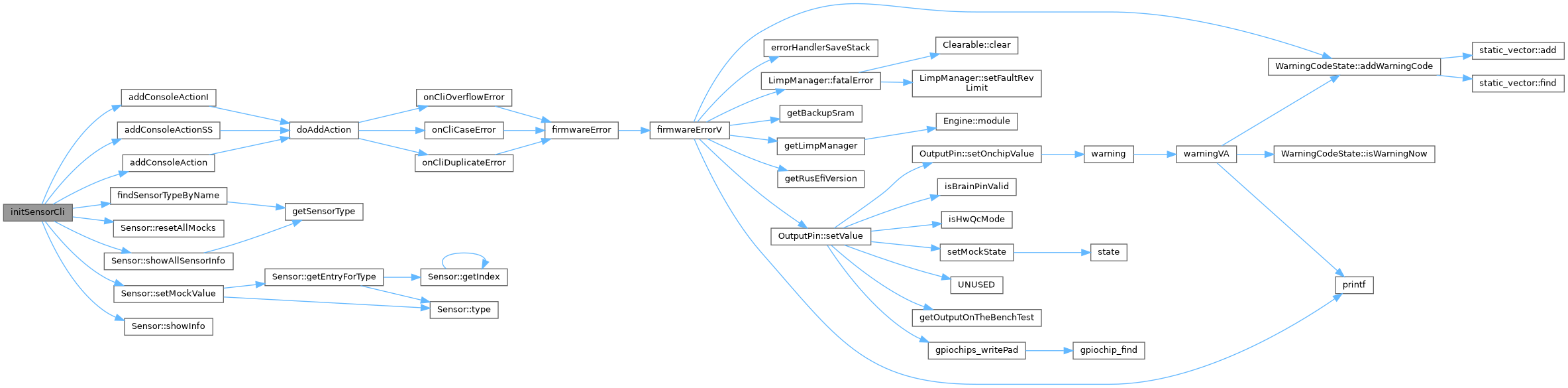
| static void | initSensorCli () |
| void | initIfValid (const char *msg, adc_channel_e channel) |
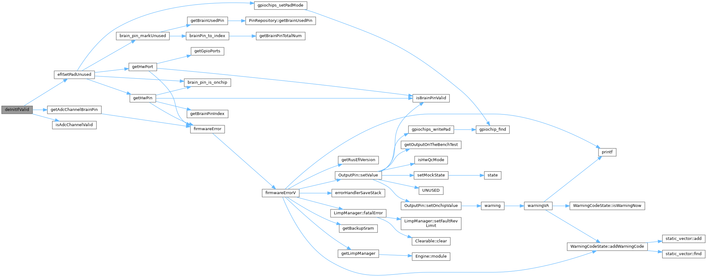
| void | deInitIfValid (const char *msg, adc_channel_e channel) |
| static void | initOldAnalogInputs () |
| static void | deInitOldAnalogInputs () |
| static void | initAuxDigital () |
| void | pokeAuxDigital () |
| static void | deInitAuxDigital () |
| void | initOverrideSensors () |
| static void | sensorStartUpOrReconfiguration (bool isFirstTime) |
| void | initNewSensors () |
| void | stopSensors () |
| void | reconfigureSensors () |
|
static |
Definition at line 73 of file init_sensors.cpp.
Referenced by stopSensors().


| void deInitIfValid | ( | const char * | msg, |
| adc_channel_e | channel | ||
| ) |
Definition at line 33 of file init_sensors.cpp.
Referenced by deInitOldAnalogInputs().


|
static |
Definition at line 52 of file init_sensors.cpp.
Referenced by stopSensors().


|
static |
Definition at line 57 of file init_sensors.cpp.
Referenced by initNewSensors().


| void initIfValid | ( | const char * | msg, |
| adc_channel_e | channel | ||
| ) |
TODO: this code is similar to AdcSubscription::SubscribeSensor, what is the plan? shall we extract helper method or else?
Definition at line 14 of file init_sensors.cpp.
Referenced by initOldAnalogInputs().


| void initNewSensors | ( | ) |
Definition at line 112 of file init_sensors.cpp.
Referenced by commonInitEngineController().


|
static |
Definition at line 44 of file init_sensors.cpp.
Referenced by initNewSensors(), and reconfigureSensors().


| void initOverrideSensors | ( | ) |
Definition at line 84 of file init_sensors.cpp.
Referenced by initNewSensors().


|
static |
Definition at line 176 of file init_sensors.cpp.
Referenced by initNewSensors().


| void pokeAuxDigital | ( | ) |
Definition at line 65 of file init_sensors.cpp.
Referenced by Engine::updateSwitchInputs().


| void reconfigureSensors | ( | ) |
Definition at line 168 of file init_sensors.cpp.
Referenced by applyNewHardwareSettings().


|
static |
Definition at line 92 of file init_sensors.cpp.
Referenced by initNewSensors(), and reconfigureSensors().


| void stopSensors | ( | ) |
Definition at line 150 of file init_sensors.cpp.
Referenced by applyNewHardwareSettings().


|
static |
Referenced by initOverrideSensors().
|
static |
Referenced by initOverrideSensors().
|
static |
Referenced by initOverrideSensors().
|
static |
Referenced by initOverrideSensors().