|
rusEFI
The most advanced open source ECU
|
Functions | |
| void | initOverrideSensors () |
| void | initNewSensors () |
| void | stopSensors () |
| void | reconfigureSensors () |
| void | initVbatt () |
| void | initMaf () |
| void | initMap () |
| void | initTps () |
| void | initFluidPressure () |
| void | initThermistors () |
| void | initCanSensors () |
| void | initLambda () |
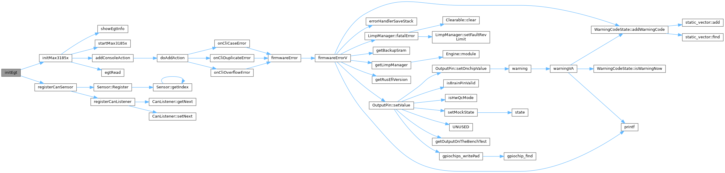
| void | initEgt () |
| void | initFlexSensor (bool isFirstTime) |
| void | initFuelLevel () |
| void | initBaro () |
| void | initAuxSensors () |
| void | initVehicleSpeedSensor () |
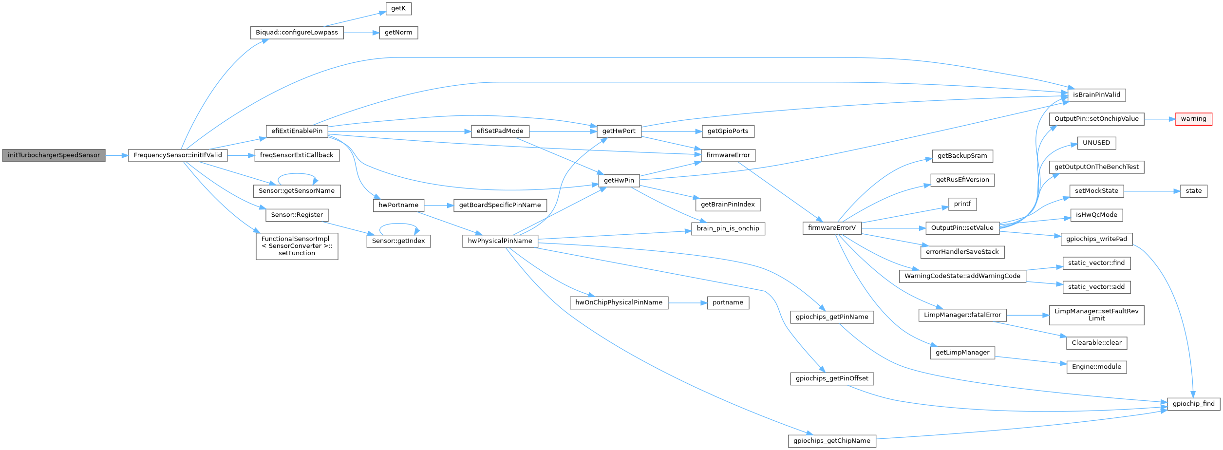
| void | initTurbochargerSpeedSensor () |
| void | initAuxSpeedSensors () |
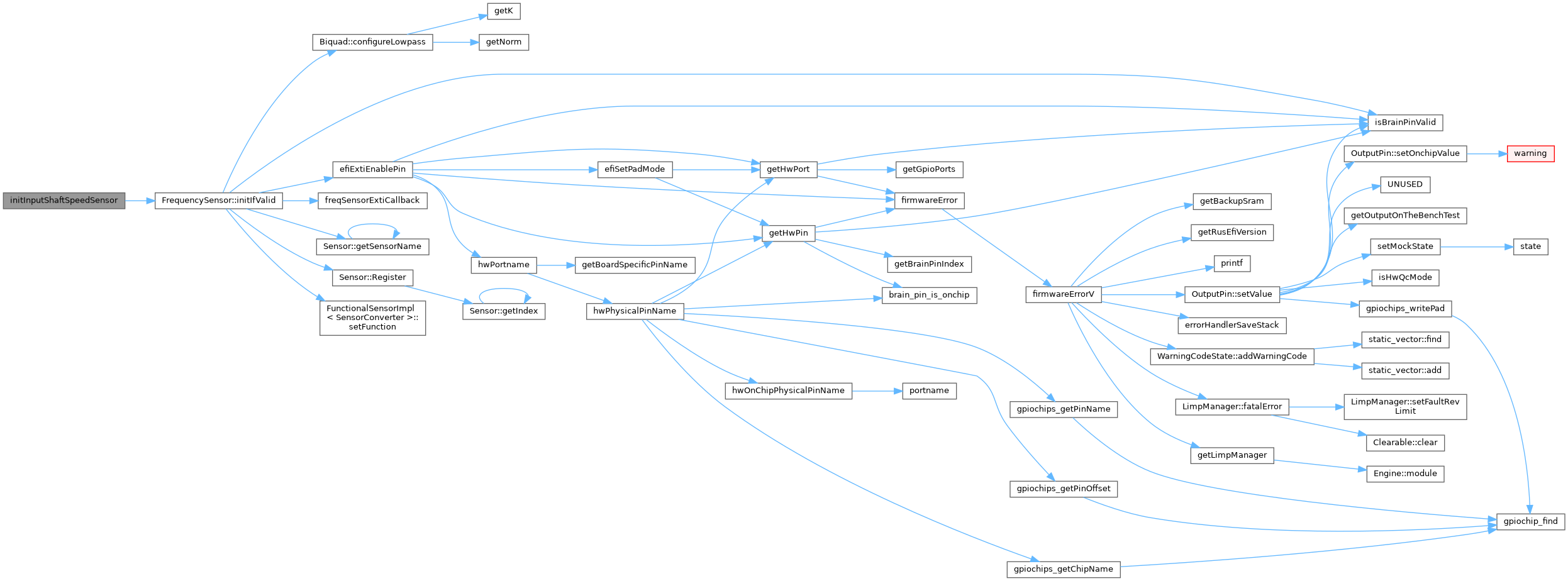
| void | initInputShaftSpeedSensor () |
| void | initRangeSensors () |
| void | deinitVbatt () |
| void | deinitTps () |
| void | deinitThermistors () |
| void | deinitFluidPressure () |
| void | deInitFlexSensor () |
| void | deinitAuxSensors () |
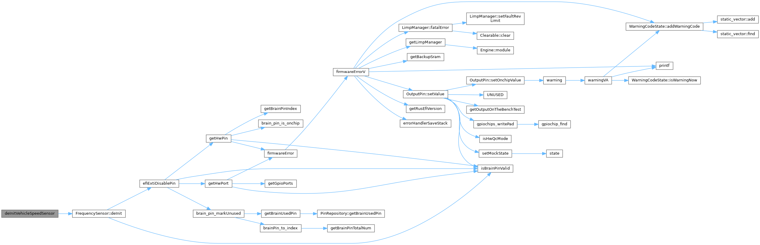
| void | deInitVehicleSpeedSensor () |
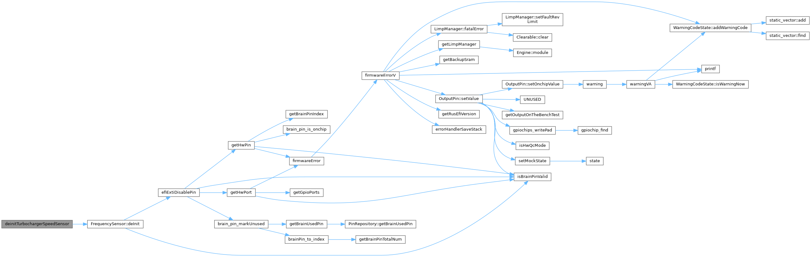
| void | deinitTurbochargerSpeedSensor () |
| void | deinitMap () |
| void | deinitAuxSpeedSensors () |
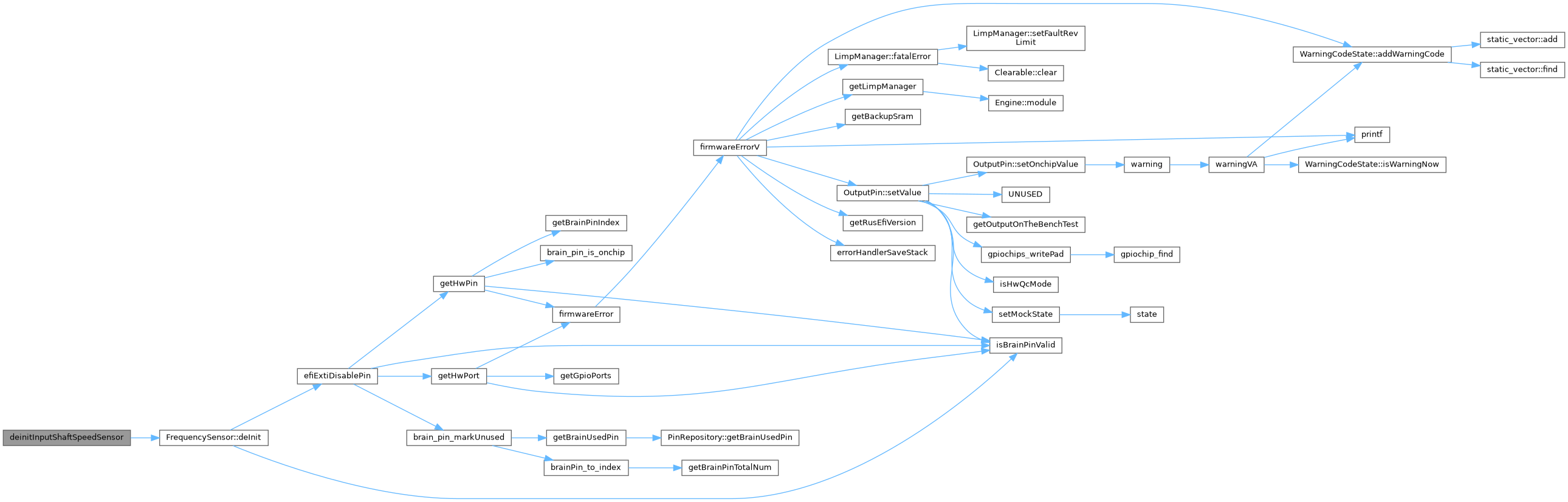
| void | deinitInputShaftSpeedSensor () |
| void | stopEgt () |
| void | startEgt () |
| void | sentPressureDecode (SentInput sentCh) |
| void | pokeAuxDigital () |
| void deinitAuxSensors | ( | ) |
Definition at line 58 of file init_aux.cpp.
Referenced by stopSensors().


| void deinitAuxSpeedSensors | ( | ) |
Definition at line 51 of file init_aux_speed_sensor.cpp.
Referenced by stopSensors().


| void deInitFlexSensor | ( | ) |
Definition at line 41 of file init_flex.cpp.
Referenced by stopSensors().


| void deinitFluidPressure | ( | ) |
Definition at line 115 of file init_fluid_pressure.cpp.
Referenced by stopSensors().


| void deinitInputShaftSpeedSensor | ( | ) |
Definition at line 26 of file init_input_shaft_speed_sensor.cpp.
Referenced by stopSensors().


| void deinitMap | ( | ) |
Definition at line 144 of file init_map.cpp.
Referenced by stopSensors().


| void deinitThermistors | ( | ) |
Definition at line 142 of file init_thermistors.cpp.
Referenced by stopSensors().


| void deinitTps | ( | ) |
Definition at line 278 of file init_tps.cpp.
Referenced by stopSensors().


| void deinitTurbochargerSpeedSensor | ( | ) |
Definition at line 20 of file init_turbocharger_speed_sensor.cpp.
Referenced by stopSensors().


| void deinitVbatt | ( | ) |
Definition at line 36 of file init_vbatt.cpp.
Referenced by stopSensors().


| void deInitVehicleSpeedSensor | ( | ) |
Definition at line 23 of file init_vehicle_speed_sensor.cpp.
Referenced by stopSensors().


| void initAuxSensors | ( | ) |
Definition at line 36 of file init_aux.cpp.
Referenced by sensorStartUpOrReconfiguration().


| void initAuxSpeedSensors | ( | ) |
Definition at line 41 of file init_aux_speed_sensor.cpp.
Referenced by sensorStartUpOrReconfiguration().


| void initBaro | ( | ) |
Definition at line 7 of file init_baro.cpp.
Referenced by initNewSensors().


| void initCanSensors | ( | ) |
Definition at line 41 of file init_can_sensors.cpp.
Referenced by initNewSensors().


| void initEgt | ( | ) |
Definition at line 16 of file init_egt.cpp.
Referenced by initNewSensors().


| void initFlexSensor | ( | bool | isFirstTime | ) |
Definition at line 22 of file init_flex.cpp.
Referenced by sensorStartUpOrReconfiguration().


| void initFluidPressure | ( | ) |
Definition at line 75 of file init_fluid_pressure.cpp.
Referenced by initFluidPressure(), and sensorStartUpOrReconfiguration().


| void initFuelLevel | ( | ) |
Definition at line 8 of file init_fuel_level.cpp.
Referenced by initNewSensors().


| void initInputShaftSpeedSensor | ( | ) |
Definition at line 15 of file init_input_shaft_speed_sensor.cpp.
Referenced by sensorStartUpOrReconfiguration().


| void initLambda | ( | ) |
Definition at line 52 of file init_lambda.cpp.
Referenced by initNewSensors().


| void initMaf | ( | ) |
Definition at line 92 of file init_maf.cpp.
Referenced by initMaf(), and initNewSensors().


| void initMap | ( | ) |
Definition at line 105 of file init_map.cpp.
Referenced by sensorStartUpOrReconfiguration().


| void initNewSensors | ( | ) |
Definition at line 112 of file init_sensors.cpp.
Referenced by commonInitEngineController().


| void initOverrideSensors | ( | ) |
Definition at line 84 of file init_sensors.cpp.
Referenced by initNewSensors().


| void initRangeSensors | ( | ) |
Definition at line 25 of file init_range.cpp.
Referenced by sensorStartUpOrReconfiguration().


| void initThermistors | ( | ) |
Definition at line 88 of file init_thermistors.cpp.
Referenced by sensorStartUpOrReconfiguration().


| void initTps | ( | ) |
Definition at line 206 of file init_tps.cpp.
Referenced by sensorStartUpOrReconfiguration().


| void initTurbochargerSpeedSensor | ( | ) |
Definition at line 15 of file init_turbocharger_speed_sensor.cpp.
Referenced by sensorStartUpOrReconfiguration().


| void initVbatt | ( | ) |
Definition at line 11 of file init_vbatt.cpp.
Referenced by sensorStartUpOrReconfiguration().


| void initVehicleSpeedSensor | ( | ) |
Definition at line 11 of file init_vehicle_speed_sensor.cpp.
Referenced by sensorStartUpOrReconfiguration().


| void pokeAuxDigital | ( | ) |
Definition at line 65 of file init_sensors.cpp.
Referenced by Engine::updateSwitchInputs().


| void reconfigureSensors | ( | ) |
Definition at line 168 of file init_sensors.cpp.
Referenced by applyNewHardwareSettings().


| void sentPressureDecode | ( | SentInput | sentCh | ) |
Definition at line 130 of file init_fluid_pressure.cpp.
Referenced by SentDecoderThread().


| void startEgt | ( | ) |
Definition at line 47 of file init_egt.cpp.
Referenced by reconfigureSensors().


| void stopEgt | ( | ) |
Definition at line 40 of file init_egt.cpp.
Referenced by stopSensors().


| void stopSensors | ( | ) |
Definition at line 150 of file init_sensors.cpp.
Referenced by applyNewHardwareSettings().

