|
rusEFI
The most advanced open source ECU
|
Definition in file microsecond_timer.h.
Functions | |
| void | initMicrosecondTimer () |
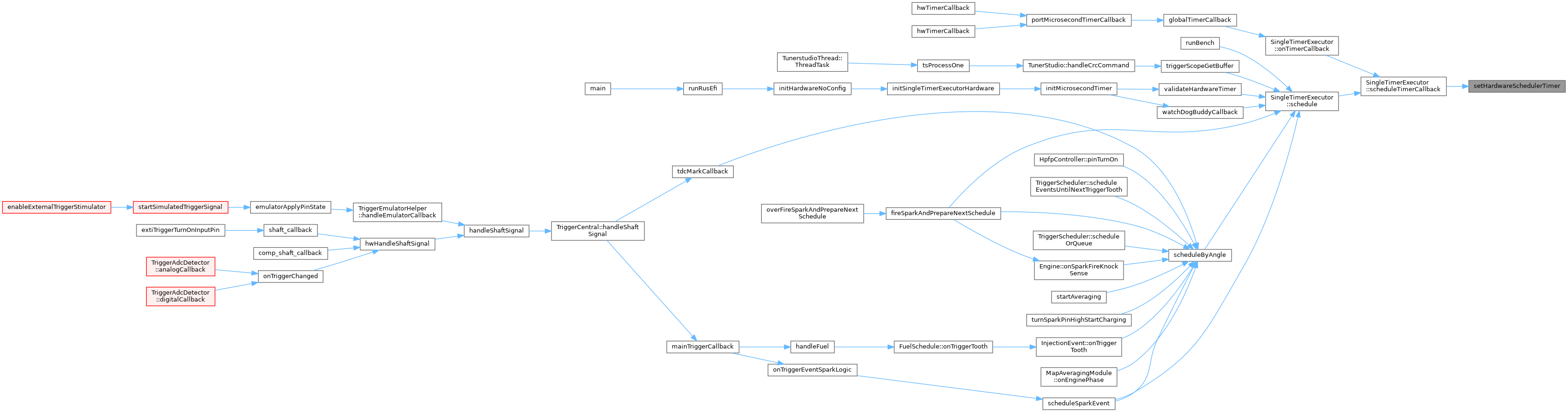
| void | setHardwareSchedulerTimer (efitick_t nowNt, efitick_t setTimeNt) |
| void initMicrosecondTimer | ( | ) |
Definition at line 172 of file microsecond_timer.cpp.
Referenced by initSingleTimerExecutorHardware().


| void setHardwareSchedulerTimer | ( | efitick_t | nowNt, |
| efitick_t | setTimeNt | ||
| ) |
sets the alarm to the specified number of microseconds from now. This function should be invoked under kernel lock which would disable interrupts.
#259 BUG error: not positive deltaTimeNt Once in a while we night get an interrupt where we do not expect it
Definition at line 50 of file microsecond_timer.cpp.
Referenced by SingleTimerExecutor::scheduleTimerCallback().

