|
rusEFI
The most advanced open source ECU
|
adapter for unify access to MFS and legacy 'internal flash' storage drivers
Definition in file storage.cpp.
Variables | |
| static constexpr size_t | storagesCount = STORAGE_TOTAL |
| static SettingStorageBase * | storages [storagesCount] |
| chibios_rt::Mailbox< msg_t, 16 > | storageManagerMb |
| static uint32_t | pendingWrites = 0 |
| static uint32_t | pendingReads = 0 |
| bool getNeedToWriteConfiguration | ( | ) |
Definition at line 353 of file storage.cpp.
Referenced by updateFlags().

| void initStorage | ( | ) |
Definition at line 357 of file storage.cpp.
Referenced by initFlash().


| bool storageAllowWriteID | ( | StorageItemId | id | ) |
Definition at line 19 of file storage.cpp.
Referenced by storageManagerThread().


|
static |
Definition at line 132 of file storage.cpp.
Referenced by storageManagerThread().

| bool storageIsStorageRegistered | ( | StorageType | type | ) |
Definition at line 230 of file storage.cpp.
Referenced by hellenDisableEn(), storageRegisterStorage(), and storageUnregisterStorage().

|
static |
Definition at line 178 of file storage.cpp.
Referenced by storageRegisterStorage(), storageReqestReadID(), storageRequestWriteID(), storagRequestRegisterStorage(), and storagRequestUnregisterStorage().

|
static |
Definition at line 258 of file storage.cpp.
Referenced by initStorage().


| StorageStatus storageRead | ( | StorageItemId | id, |
| uint8_t * | ptr, | ||
| size_t | size | ||
| ) |
Definition at line 160 of file storage.cpp.
Referenced by LtftState::load(), and readConfiguration().

|
static |
Definition at line 98 of file storage.cpp.
Referenced by storageManagerThread().


| bool storageRegisterStorage | ( | StorageType | type, |
| SettingStorageBase * | storage | ||
| ) |
Definition at line 194 of file storage.cpp.
Referenced by initStorageFlash(), initStorageMfs(), and initStorageSD().


| bool storageReqestReadID | ( | StorageItemId | id | ) |
Definition at line 190 of file storage.cpp.
Referenced by LtftState::load().


| bool storageRequestWriteID | ( | StorageItemId | id, |
| bool | forced | ||
| ) |
Definition at line 186 of file storage.cpp.
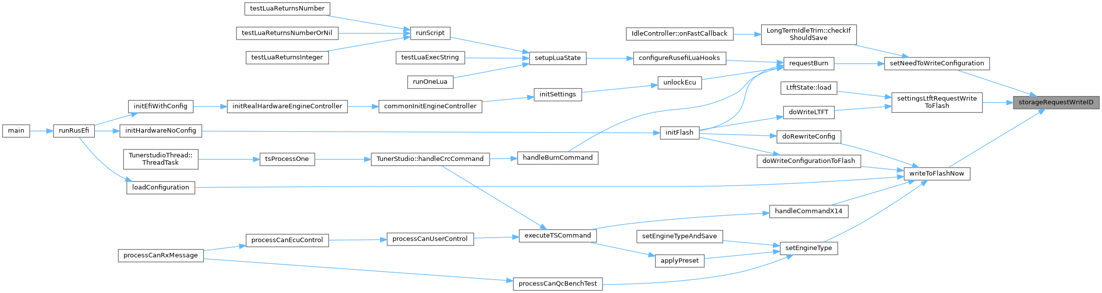
Referenced by setNeedToWriteConfiguration(), settingsLtftRequestWriteToFlash(), and writeToFlashNow().


|
static |
Definition at line 111 of file storage.cpp.
Referenced by storageRegisterStorage(), and storageUnregisterStorage().

| bool storageUnregisterStorage | ( | StorageType | type | ) |
Definition at line 213 of file storage.cpp.
Referenced by deinitStorageSD(), and storageManagerThread().


| StorageStatus storageWrite | ( | StorageItemId | id, |
| const uint8_t * | ptr, | ||
| size_t | size | ||
| ) |
Definition at line 142 of file storage.cpp.
Referenced by LtftState::save(), and writeToFlashNowImpl().

|
static |
Definition at line 83 of file storage.cpp.
Referenced by storageManagerThread().


| bool storagRequestRegisterStorage | ( | StorageType | id | ) |
Definition at line 238 of file storage.cpp.
Referenced by hellenEnableEn(), and initStorage().


| bool storagRequestUnregisterStorage | ( | StorageType | id | ) |
Definition at line 243 of file storage.cpp.
Referenced by hellenDisableEn().


|
static |
|
static |
|
static |
Definition at line 249 of file storage.cpp.
Referenced by storageManagerThread().
|
static |
Definition at line 248 of file storage.cpp.
Referenced by getNeedToWriteConfiguration(), and storageManagerThread().
| chibios_rt::Mailbox<msg_t, 16> storageManagerMb |
Definition at line 71 of file storage.cpp.
Referenced by storageManagerSendCmd(), and storageManagerThread().
|
static |
Definition at line 69 of file storage.cpp.
Referenced by storageIsStorageRegistered(), storageRegisterStorage(), and storageUnregisterStorage().
|
staticconstexpr |
Definition at line 67 of file storage.cpp.