|
rusEFI
The most advanced open source ECU
|
Definition in file storage.h.
Data Structures | |
| class | SettingStorageBase |
Enumerations | |
| enum class | StorageStatus { Ok , CrcFailed , IncompatibleVersion , NotSupported , NotFound , Failed } |
| enum | StorageType { STORAGE_INT_FLASH = 0 , STORAGE_MFS_INT_FLASH = 1 , STORAGE_MFS_EXT_FLASH = 2 , STORAGE_SD_CARD = 3 , STORAGE_TOTAL } |
| enum | StorageItemId { EFI_SETTINGS_RECORD_ID = 1 , EFI_SETTINGS_BACKUP_RECORD_ID = 2 , EFI_LTFT_RECORD_ID = 3 , EFI_STORAGE_TOTAL_ITEMS } |
Functions | |
| bool | storageAllowWriteID (StorageItemId id) |
| StorageStatus | storageWrite (StorageItemId id, const uint8_t *ptr, size_t size) |
| StorageStatus | storageRead (StorageItemId id, uint8_t *ptr, size_t size) |
| bool | storageRequestWriteID (StorageItemId id, bool forced) |
| bool | storageReqestReadID (StorageItemId id) |
| bool | storageRegisterStorage (StorageType type, SettingStorageBase *storage) |
| bool | storageUnregisterStorage (StorageType type) |
| bool | storageIsStorageRegistered (StorageType type) |
| bool | storagRequestRegisterStorage (StorageType id) |
| bool | storagRequestUnregisterStorage (StorageType id) |
| bool | getNeedToWriteConfiguration () |
| void | initStorage () |
| enum StorageItemId |
| Enumerator | |
|---|---|
| EFI_SETTINGS_RECORD_ID | |
| EFI_SETTINGS_BACKUP_RECORD_ID | |
| EFI_LTFT_RECORD_ID | |
| EFI_STORAGE_TOTAL_ITEMS | |
Definition at line 47 of file storage.h.
|
strong |
| Enumerator | |
|---|---|
| Ok | |
| CrcFailed | |
| IncompatibleVersion | |
| NotSupported | |
| NotFound | |
| Failed | |
Definition at line 12 of file storage.h.
| enum StorageType |
| Enumerator | |
|---|---|
| STORAGE_INT_FLASH | |
| STORAGE_MFS_INT_FLASH | |
| STORAGE_MFS_EXT_FLASH | |
| STORAGE_SD_CARD | |
| STORAGE_TOTAL | |
Definition at line 37 of file storage.h.
| bool getNeedToWriteConfiguration | ( | ) |
Definition at line 353 of file storage.cpp.
Referenced by updateFlags().

| void initStorage | ( | ) |
Definition at line 357 of file storage.cpp.
Referenced by initFlash().


| bool storageAllowWriteID | ( | StorageItemId | id | ) |
Definition at line 19 of file storage.cpp.
Referenced by storageManagerThread().


| bool storageIsStorageRegistered | ( | StorageType | type | ) |
Definition at line 230 of file storage.cpp.
Referenced by hellenDisableEn(), storageRegisterStorage(), and storageUnregisterStorage().

| StorageStatus storageRead | ( | StorageItemId | id, |
| uint8_t * | ptr, | ||
| size_t | size | ||
| ) |
Definition at line 160 of file storage.cpp.
Referenced by LtftState::load(), and readConfiguration().

| bool storageRegisterStorage | ( | StorageType | type, |
| SettingStorageBase * | storage | ||
| ) |
Definition at line 194 of file storage.cpp.
Referenced by initStorageFlash(), initStorageMfs(), and initStorageSD().


| bool storageReqestReadID | ( | StorageItemId | id | ) |
Definition at line 190 of file storage.cpp.
Referenced by LtftState::load().


| bool storageRequestWriteID | ( | StorageItemId | id, |
| bool | forced | ||
| ) |
Definition at line 186 of file storage.cpp.
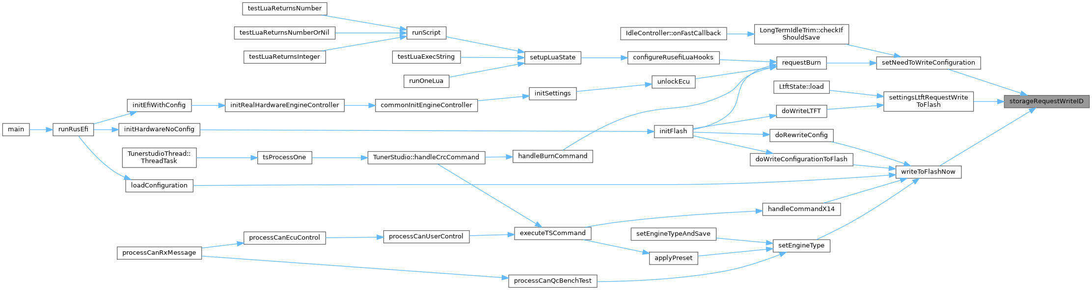
Referenced by setNeedToWriteConfiguration(), settingsLtftRequestWriteToFlash(), and writeToFlashNow().


| bool storageUnregisterStorage | ( | StorageType | type | ) |
Definition at line 213 of file storage.cpp.
Referenced by deinitStorageSD(), and storageManagerThread().


| StorageStatus storageWrite | ( | StorageItemId | id, |
| const uint8_t * | ptr, | ||
| size_t | size | ||
| ) |
Definition at line 142 of file storage.cpp.
Referenced by LtftState::save(), and writeToFlashNowImpl().

| bool storagRequestRegisterStorage | ( | StorageType | id | ) |
Definition at line 238 of file storage.cpp.
Referenced by hellenEnableEn(), and initStorage().


| bool storagRequestUnregisterStorage | ( | StorageType | id | ) |
Definition at line 243 of file storage.cpp.
Referenced by hellenDisableEn().

