|
rusEFI
The most advanced open source ECU
|
Definition in file thermistors.h.
Functions | |
| void | setAtSensor (ThermistorConf *thermistorConf, float tempLow, float rLow, float tempMid, float rMid, float tempHigh, float rHigh) |
| void | setCommonNTCSensorParameters (ThermistorConf *thermistorConf) |
| void | setCommonNTCSensor (ThermistorConf *thermistorConf, float pullup) |
| void | setGmCltSensor (ThermistorConf *thermistorConf) |
| void | setDodgeSensor (ThermistorConf *thermistorConf, float pullup) |
| void setAtSensor | ( | ThermistorConf * | thermistorConf, |
| float | tempLow, | ||
| float | rLow, | ||
| float | tempMid, | ||
| float | rMid, | ||
| float | tempHigh, | ||
| float | rHigh | ||
| ) |
Definition at line 19 of file thermistors.cpp.
Referenced by setMercedesM111EngineConfiguration().

| void setCommonNTCSensor | ( | ThermistorConf * | thermistorConf, |
| float | pullup | ||
| ) |
Definition at line 51 of file thermistors.cpp.
Referenced by hellen154hyundai_f7_boardDefaultConfiguration(), proteusStimQc(), setupDefaultSensorInputs(), super_uaefi_boardDefaultConfiguration(), and uaefi_boardDefaultConfiguration().


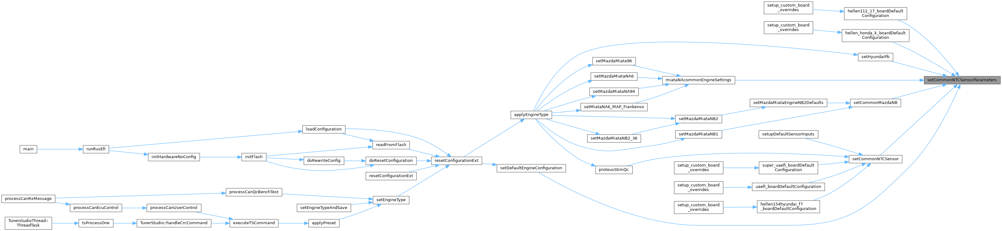
| void setCommonNTCSensorParameters | ( | ThermistorConf * | thermistorConf | ) |
18K Ohm @ -20C 2.1K Ohm @ 24C 294 Ohm @ 80C http://www.rexbo.eu/hella/coolant-temperature-sensor-6pt009107121?c=100334&at=3130
Definition at line 33 of file thermistors.cpp.
Referenced by hellen112_17_boardDefaultConfiguration(), hellen_honda_k_boardDefaultConfiguration(), miataNAcommonEngineSettings(), setCommonMazdaNB(), setCommonNTCSensor(), setDefaultEngineConfiguration(), and setHyundaiPb().

| void setDodgeSensor | ( | ThermistorConf * | thermistorConf, |
| float | pullup | ||
| ) |
http://en.wikipedia.org/wiki/Thermistor http://en.wikipedia.org/wiki/Steinhart%E2%80%93Hart_equation
Definition at line 15 of file thermistors.cpp.
Referenced by setDodgeNeonNGCEngineConfiguration(), and setDodgeRam1996().

| void setGmCltSensor | ( | ThermistorConf * | thermistorConf | ) |
Definition at line 56 of file thermistors.cpp.
Referenced by setGmGdi(), setGmLs4(), and setGmSbc().
