|
rusEFI
The most advanced open source ECU
|
#include <fuel_schedule.h>

Public Member Functions | |
| InjectionEvent ()=default | |
| bool | update () |
| void | onTriggerTooth (efitick_t nowNt, float currentPhase, float nextPhase) |
| WallFuel & | getWallFuel () |
| void | setIndex (uint8_t index) |
Data Fields | |
| InjectorOutputPin * | outputs [MAX_WIRES_COUNT] {} |
| InjectorOutputPin * | outputsStage2 [MAX_WIRES_COUNT] {} |
| float | injectionStartAngle = 0 |
Private Member Functions | |
| bool | updateInjectionAngle () |
| expected< float > | computeInjectionAngle () const |
Private Attributes | |
| bool | isSimultaneous = false |
| uint8_t | ownIndex = 0 |
| uint8_t | cylinderNumber = 0 |
| WallFuel | wallFuel {} |
Definition at line 16 of file fuel_schedule.h.
|
default |
|
private |
Definition at line 78 of file fuel_schedule.cpp.
Referenced by updateInjectionAngle().


| WallFuel & InjectionEvent::getWallFuel | ( | ) |
Definition at line 39 of file fuel_schedule.cpp.
Referenced by getLiveData(), resetAccel(), and updateFuelInfo().

Definition at line 78 of file main_trigger_callback.cpp.
Referenced by FuelSchedule::onTriggerTooth().


|
inline |
Definition at line 27 of file fuel_schedule.h.
Referenced by FuelSchedule::FuelSchedule().

| bool InjectionEvent::update | ( | ) |
also fire the 2nd half of the injectors so that we can implement a batch mode on individual wires
Definition at line 142 of file fuel_schedule.cpp.
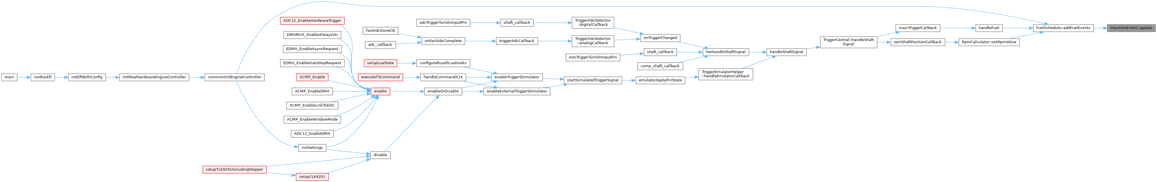
Referenced by FuelSchedule::addFuelEvents().


|
private |
Definition at line 123 of file fuel_schedule.cpp.
Referenced by update().


|
private |
Definition at line 44 of file fuel_schedule.h.
Referenced by computeInjectionAngle(), onTriggerTooth(), and update().
| float InjectionEvent::injectionStartAngle = 0 |
Definition at line 52 of file fuel_schedule.h.
Referenced by onTriggerTooth(), and updateInjectionAngle().
|
private |
This is a performance optimization for IM_SIMULTANEOUS fuel strategy. It's more efficient to handle all injectors together if that's the case
Definition at line 42 of file fuel_schedule.h.
Referenced by onTriggerTooth(), and update().
| InjectorOutputPin* InjectionEvent::outputs[MAX_WIRES_COUNT] {} |
Definition at line 50 of file fuel_schedule.h.
Referenced by onTriggerTooth(), turnInjectionPinLow(), and update().
| InjectorOutputPin* InjectionEvent::outputsStage2[MAX_WIRES_COUNT] {} |
Definition at line 51 of file fuel_schedule.h.
Referenced by turnInjectionPinLowStage2(), and update().
|
private |
Definition at line 43 of file fuel_schedule.h.
Referenced by computeInjectionAngle(), setIndex(), and update().
|
private |
Definition at line 46 of file fuel_schedule.h.
Referenced by getWallFuel(), and onTriggerTooth().