|
rusEFI
The most advanced open source ECU
|
Data Structures | |
| class | TriggerNoiseFilter |
| class | TriggerCentral |
Typedefs | |
| typedef void(* | ShaftPositionListener) (trigger_event_e signal, uint32_t index, efitick_t edgeTimestamp) |
Functions | |
| void | triggerInfo (void) |
| void | hwHandleShaftSignal (int signalIndex, bool isRising, efitick_t timestamp) |
| void | handleShaftSignal (int signalIndex, bool isRising, efitick_t timestamp) |
| void | hwHandleVvtCamSignal (TriggerValue front, efitick_t timestamp, int index) |
| void | hwHandleVvtCamSignal (bool isRising, efitick_t timestamp, int index) |
| void | handleVvtCamSignal (TriggerValue front, efitick_t timestamp, int index) |
| void | validateTriggerInputs () |
| void | initTriggerCentral () |
| int | isSignalDecoderError (void) |
| void | onConfigurationChangeTriggerCallback () |
| TriggerCentral * | getTriggerCentral () |
| int | getCrankDivider (operation_mode_e operationMode) |
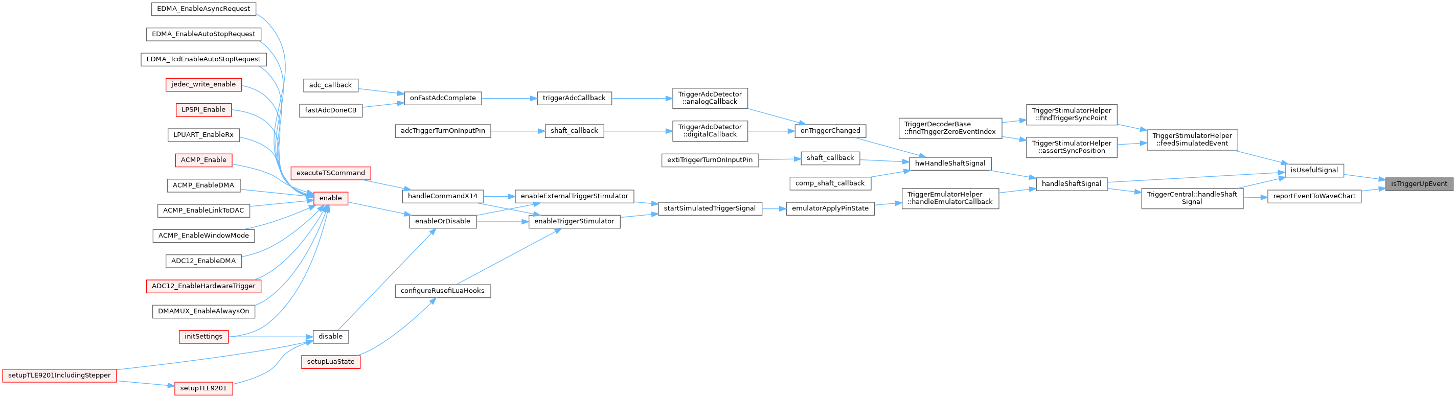
| constexpr bool | isTriggerUpEvent (trigger_event_e event) |
| typedef void(* ShaftPositionListener) (trigger_event_e signal, uint32_t index, efitick_t edgeTimestamp) |
Definition at line 28 of file trigger_central.h.
| int getCrankDivider | ( | operation_mode_e | operationMode | ) |
todo: why is this method NOT reciprocal to getRpmMultiplier?!
wow even while we explicitly handle all enumerations in the switch above we still need a return statement due to https://stackoverflow.com/questions/34112483/gcc-how-best-to-handle-warning-about-unreachable-end-of-function-after-switch
Definition at line 92 of file trigger_central.cpp.
Referenced by adjustCrankPhase(), getRpmMultiplier(), and TriggerCentral::handleShaftSignal().

| TriggerCentral * getTriggerCentral | ( | ) |
Definition at line 602 of file engine.cpp.
Referenced by WaveChart::addEvent3(), adjustCrankPhase(), TriggerDecoderBase::decodeTriggerEvent(), enableOrDisable(), TriggerCentral::findNextTriggerToothAngle(), getAcrState(), getValue(), handleShaftSignal(), TriggerCentral::handleShaftSignal(), handleVvtCamSignal(), hwHandleShaftSignal(), hwHandleVvtCamSignal(), initVvtShape(), TriggerCentral::isMapCamSync(), LogTriggerTooth(), mainTriggerCallback(), InstantRpmCalculator::movePreSynchTimestamps(), onConfigurationChangeTriggerCallback(), PrimaryTriggerDecoder::onNotEnoughTeeth(), PrimaryTriggerDecoder::onTooManyTeeth(), HpfpController::pinTurnOff(), HpfpController::pinTurnOn(), TriggerFormDetails::prepareEventAngles(), printStatus(), WaveChart::publish(), reportEventToWaveChart(), resetRunningTriggerCounters(), InstantRpmCalculator::setLastEventTimeForInstantRpm(), tdcMarkCallback(), triggerInfo(), and triggerShapeInfo().

| void handleShaftSignal | ( | int | signalIndex, |
| bool | isRising, | ||
| efitick_t | timestamp | ||
| ) |
no need to process VR falls further
Definition at line 485 of file trigger_central.cpp.
Referenced by TriggerEmulatorHelper::handleEmulatorCallback(), and hwHandleShaftSignal().


| void handleVvtCamSignal | ( | TriggerValue | front, |
| efitick_t | timestamp, | ||
| int | index | ||
| ) |
we prefer not to have VVT sync right at trigger sync so that we do not have phase detection error if things happen a bit in wrong order due to belt flex or else https://github.com/rusefi/rusefi/issues/3269
Definition at line 323 of file trigger_central.cpp.
Referenced by TriggerEmulatorHelper::handleEmulatorCallback(), and hwHandleVvtCamSignal().


| void hwHandleShaftSignal | ( | int | signalIndex, |
| bool | isRising, | ||
| efitick_t | timestamp | ||
| ) |
This function is called by all "hardware" trigger inputs:
Definition at line 469 of file trigger_central.cpp.
Referenced by comp_shaft_callback(), onTriggerChanged(), and shaft_callback().


| void hwHandleVvtCamSignal | ( | bool | isRising, |
| efitick_t | nowNt, | ||
| int | index | ||
| ) |
This function is called by all "hardware" trigger inputs:
Definition at line 272 of file trigger_central.cpp.
Referenced by cam_callback(), comp_cam_callback(), and hwHandleVvtCamSignal().


| void hwHandleVvtCamSignal | ( | TriggerValue | front, |
| efitick_t | timestamp, | ||
| int | index | ||
| ) |
Definition at line 284 of file trigger_central.cpp.
Referenced by TriggerCentral::decodeMapCam().


| void initTriggerCentral | ( | ) |
Definition at line 1272 of file trigger_central.cpp.
Referenced by commonEarlyInit().


| int isSignalDecoderError | ( | void | ) |
|
constexpr |
Definition at line 248 of file trigger_central.h.
Referenced by isUsefulSignal(), and reportEventToWaveChart().

| void onConfigurationChangeTriggerCallback | ( | ) |
Definition at line 1053 of file trigger_central.cpp.
Referenced by incrementGlobalConfigurationVersion().


| void triggerInfo | ( | void | ) |
Definition at line 955 of file trigger_central.cpp.
Referenced by initTriggerCentral(), and resetRunningTriggerCounters().


| void validateTriggerInputs | ( | ) |
Definition at line 1262 of file trigger_central.cpp.
Referenced by startHardware().

