|
rusEFI
The most advanced open source ECU
|
Functions | |
| brain_pin_e | getMisoPin (spi_device_e device) |
| brain_pin_e | getMosiPin (spi_device_e device) |
| brain_pin_e | getSckPin (spi_device_e device) |
| SPIDriver * | getSpiDevice (spi_device_e spiDevice) |
| void | lockSpi (spi_device_e device) |
| void | unlockSpi (spi_device_e device) |
| static void | initSpiModules () |
| void | stopSpi (spi_device_e device) |
| static void | stopSpiModules () |
| void | printSpiConfig (const char *msg, spi_device_e device) |
| void | onFastAdcComplete (adcsample_t *) |
| static void | calcFastAdcIndexes () |
| void | applyNewHardwareSettings () |
| void | setBor (int borValue) |
| void | boardInitHardwareEarly () |
| void | boardInitHardware () |
| void | boardInitHardwareExtra () |
| void | initHardwareNoConfig () |
| void | stopHardware () |
| void | startHardware () |
| PUBLIC_API_WEAK void | setPinConfigurationOverrides () |
| void | initHardware () |
Variables | |
| std::optional< setup_custom_board_overrides_type > | custom_board_InitHardwareEarly |
| std::optional< setup_custom_board_overrides_type > | custom_board_InitHardware |
| std::optional< setup_custom_board_overrides_type > | custom_board_InitHardwareExtra |
| std::optional< setup_custom_board_overrides_type > | custom_board_BeforeTuneDefaults |
| std::optional< setup_custom_board_engine_type_type > | custom_board_AfterTuneDefaults |
| std::optional< setup_custom_board_engine_type_type > | custom_board_applyUnknownType |
| bool | isSpiInitialized [SPI_TOTAL_COUNT+1] |
| static AdcToken | fastMapSampleIndex |
| static AdcToken | triggerSampleIndex |
| const I2CConfig | i2cfg |
| void applyNewHardwareSettings | ( | ) |
this method is NOT currently invoked on ECU start todo: reduce code duplication by moving more logic into startHardware method
All 'stop' methods need to go before we begin starting pins.
We take settings from 'activeConfiguration' not 'engineConfiguration' while stopping hardware. Some hardware is restart unconditionally on change of parameters while for some systems we make extra effort and restart only relevant settings were changes.
Definition at line 314 of file hardware.cpp.
Referenced by incrementGlobalConfigurationVersion().


| void boardInitHardware | ( | ) |
Definition at line 422 of file hardware.cpp.
| void boardInitHardwareEarly | ( | ) |
Definition at line 419 of file hardware.cpp.
| void boardInitHardwareExtra | ( | ) |
Definition at line 425 of file hardware.cpp.
|
static |
Definition at line 299 of file hardware.cpp.
Referenced by applyNewHardwareSettings(), and initHardware().


| brain_pin_e getMisoPin | ( | spi_device_e | device | ) |
Definition at line 89 of file hardware.cpp.
Referenced by printSpiConfig(), stopSpi(), and turnOnSpi().

| brain_pin_e getMosiPin | ( | spi_device_e | device | ) |
Definition at line 109 of file hardware.cpp.
Referenced by printSpiConfig(), stopSpi(), and turnOnSpi().

| brain_pin_e getSckPin | ( | spi_device_e | device | ) |
Definition at line 129 of file hardware.cpp.
Referenced by printSpiConfig(), stopSpi(), and turnOnSpi().

| SPIDriver * getSpiDevice | ( | spi_device_e | spiDevice | ) |
Definition at line 152 of file hardware.cpp.
Referenced by initAccelerometer(), initializeMmcBlockDevice(), initPotentiometers(), initSmartGpio(), lockSpi(), nm_bus_init(), and unlockSpi().


| void initHardware | ( | ) |
Definition at line 540 of file hardware.cpp.
Referenced by commonEarlyInit().


| void initHardwareNoConfig | ( | ) |
histograms is a data structure for CPU monitor, it does not depend on configuration
We need the LED_ERROR pin even before we read configuration
Definition at line 430 of file hardware.cpp.
Referenced by runRusEfi().


|
static |
Definition at line 202 of file hardware.cpp.
Referenced by initHardware().


| void lockSpi | ( | spi_device_e | device | ) |
Only one consumer can use SPI bus at a given time
Definition at line 193 of file hardware.cpp.
Referenced by sendToPot().


| void onFastAdcComplete | ( | adcsample_t * | ) |
This method is not in the adc* lower-level file because it is more business logic then hardware.
this callback is executed 10 000 times a second, it needs to be as fast as possible
Definition at line 278 of file hardware.cpp.
Referenced by adc_callback(), and fastAdcDoneCB().


| void printSpiConfig | ( | const char * | msg, |
| spi_device_e | device | ||
| ) |
Definition at line 259 of file hardware.cpp.
Referenced by sdStatistics().


| void setBor | ( | int | borValue | ) |
Definition at line 412 of file hardware.cpp.

| PUBLIC_API_WEAK void setPinConfigurationOverrides | ( | void | ) |
Definition at line 530 of file hardware.cpp.
| void startHardware | ( | ) |
This method is invoked both on ECU start and configuration change At the moment we have too many system which handle ECU start and configuration change separately TODO: move move hardware code here
Definition at line 505 of file hardware.cpp.
Referenced by applyNewHardwareSettings(), and initHardware().


| void stopHardware | ( | ) |
Definition at line 480 of file hardware.cpp.
Referenced by applyNewHardwareSettings().


| void stopSpi | ( | spi_device_e | device | ) |
Definition at line 223 of file hardware.cpp.
Referenced by stopSpiModules().


|
static |
Definition at line 233 of file hardware.cpp.
Referenced by applyNewHardwareSettings().


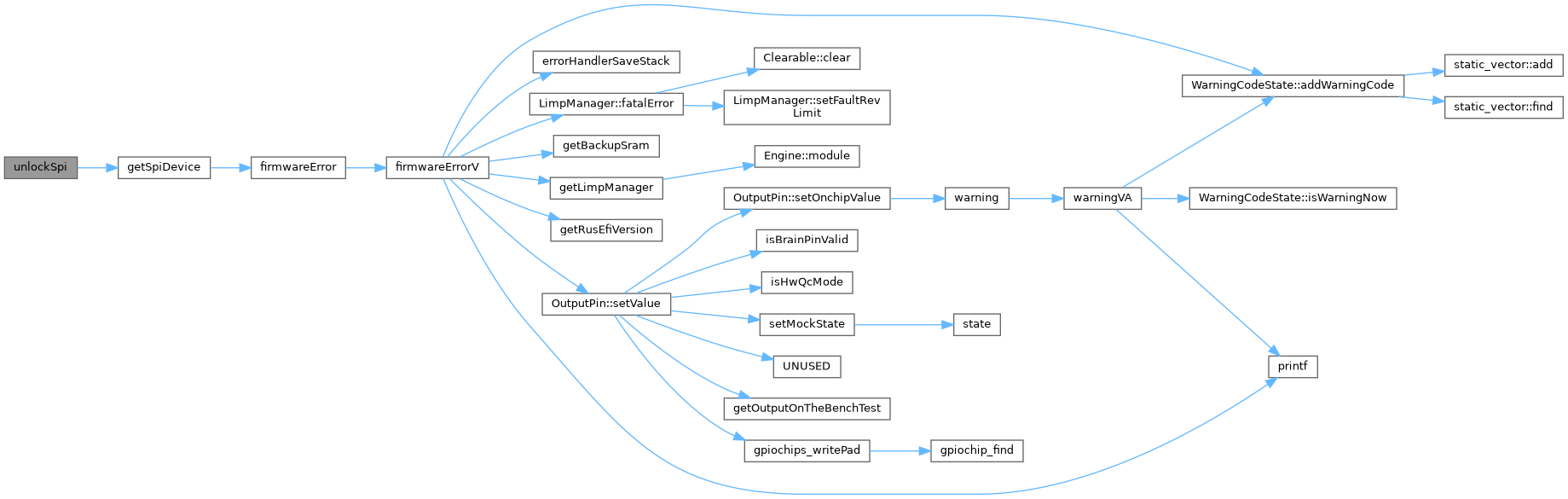
| void unlockSpi | ( | spi_device_e | device | ) |
Definition at line 198 of file hardware.cpp.
Referenced by sendToPot().


| std::optional<setup_custom_board_engine_type_type> custom_board_AfterTuneDefaults |
Definition at line 81 of file hardware.cpp.
Referenced by applyEngineType().
| std::optional<setup_custom_board_engine_type_type> custom_board_applyUnknownType |
Definition at line 82 of file hardware.cpp.
Referenced by applyEngineType().
| std::optional<setup_custom_board_overrides_type> custom_board_BeforeTuneDefaults |
Definition at line 79 of file hardware.cpp.
Referenced by resetConfigurationExt().
| std::optional<setup_custom_board_overrides_type> custom_board_InitHardware |
Definition at line 77 of file hardware.cpp.
Referenced by initHardware(), and setup_custom_board_overrides().
| std::optional<setup_custom_board_overrides_type> custom_board_InitHardwareEarly |
Definition at line 76 of file hardware.cpp.
Referenced by initHardwareNoConfig().
| std::optional<setup_custom_board_overrides_type> custom_board_InitHardwareExtra |
Definition at line 78 of file hardware.cpp.
Referenced by initHardware().
|
static |
Definition at line 269 of file hardware.cpp.
Referenced by calcFastAdcIndexes(), and onFastAdcComplete().
| const I2CConfig i2cfg |
Definition at line 533 of file hardware.cpp.
Referenced by initHardware().
|
extern |
Definition at line 13 of file at32_spi.cpp.
Referenced by stopSpi(), and turnOnSpi().
|
static |
Definition at line 272 of file hardware.cpp.
Referenced by calcFastAdcIndexes(), and onFastAdcComplete().