|
rusEFI
The most advanced open source ECU
|
Definition in file engine_math.h.
Data Structures | |
| struct | BlendResult |
Functions | |
| void | setAlgorithm (engine_load_mode_e algo) |
| void | setFlatInjectorLag (float value) |
| floatms_t | getCrankshaftRevolutionTimeMs (float rpm) |
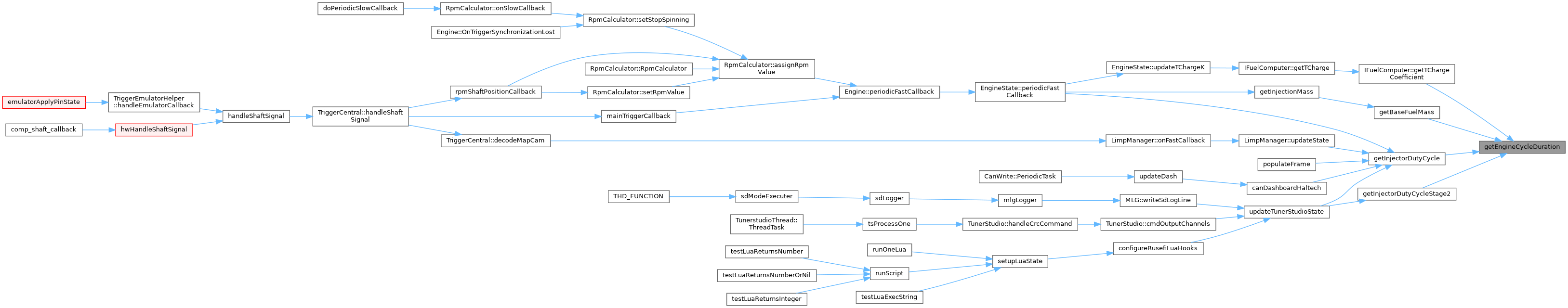
| floatms_t | getEngineCycleDuration (float rpm) |
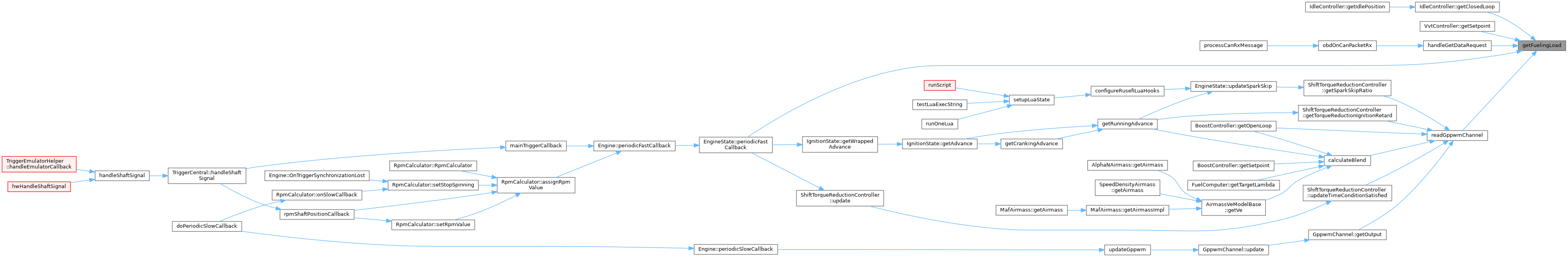
| float | getFuelingLoad () |
| float | getIgnitionLoad () |
| ignition_mode_e | getCurrentIgnitionMode () |
| void | setTimingRpmBin (float from, float to) |
| void | setSingleCoilDwell () |
| angle_t | getPerCylinderFiringOrderOffset (uint8_t cylinderIndex, uint8_t cylinderNumber) |
| BlendResult | calculateBlend (blend_table_s &cfg, float rpm, float load) |
| BlendResult calculateBlend | ( | blend_table_s & | cfg, |
| float | rpm, | ||
| float | load | ||
| ) |
Definition at line 161 of file engine_math.cpp.
Referenced by BoostController::getOpenLoop(), getRunningAdvance(), BoostController::getSetpoint(), FuelComputer::getTargetLambda(), and AirmassVeModelBase::getVe().


Definition at line 40 of file engine_math.cpp.
Referenced by getCoilDutyCycle(), getEngineCycleDuration(), and InjectionEvent::onTriggerTooth().

| ignition_mode_e getCurrentIgnitionMode | ( | ) |
Definition at line 78 of file engine_math.cpp.
Referenced by getCoilDutyCycle(), onTriggerEventSparkLogic(), prepareCylinderIgnitionSchedule(), prepareIgnitionSchedule(), and startDwellByTurningSparkPinHigh().


Definition at line 33 of file engine_math.cpp.
Referenced by getBaseFuelMass(), getInjectorDutyCycle(), getInjectorDutyCycleStage2(), and IFuelComputer::getTChargeCoefficient().


| float getFuelingLoad | ( | ) |
Definition at line 47 of file engine_math.cpp.
Referenced by IdleController::getClosedLoop(), VvtController::getSetpoint(), handleGetDataRequest(), EngineState::periodicFastCallback(), and readGppwmChannel().


| float getIgnitionLoad | ( | ) |
Definition at line 51 of file engine_math.cpp.
Referenced by KnockController::getMaximumRetard(), EngineState::periodicFastCallback(), and readGppwmChannel().


| angle_t getPerCylinderFiringOrderOffset | ( | uint8_t | cylinderIndex, |
| uint8_t | cylinderNumber | ||
| ) |
Gets phase offset for a particular cylinder's ID and number For example on 4 cylinder engine with firing order 1-3-4-2, this returns 0-180-360-540 for index 0-1-2-3 Cylinder number is used for per-cylinder adjustment, if you have an odd-fire engine (v-twin, V10, some v6, etc)
Definition at line 131 of file engine_math.cpp.
Referenced by InjectionEvent::computeInjectionAngle(), and prepareCylinderIgnitionSchedule().

| void setAlgorithm | ( | engine_load_mode_e | algo | ) |
this method sets algorithm and ignition table scale
Definition at line 153 of file engine_math.cpp.
Referenced by cypressBoardDefaultConfiguration(), hellen112_17_boardDefaultConfiguration(), hellen88_boardDefaultConfiguration(), hellen_honda_k_boardDefaultConfiguration(), kinetis_boardConfigOverrides(), set201xHyundai(), setAlgorithmInt(), setDodgeNeonNGCEngineConfiguration(), setFordEscortGt(), setFrankensoConfiguration(), setTestVVTEngineConfiguration(), setVwAba(), subaru_eg33_boardDefaultConfiguration(), super_uaefi_boardDefaultConfiguration(), and uaefi_boardDefaultConfiguration().

| void setFlatInjectorLag | ( | float | value | ) |
Definition at line 157 of file engine_math.cpp.
Referenced by fuelBenchMode().


| void setSingleCoilDwell | ( | ) |
see also setConstantDwell
Definition at line 58 of file engine_math.cpp.
Referenced by setFordAspireEngineConfiguration(), and setFordEscortGt().

Definition at line 146 of file engine_math.cpp.
Referenced by setDefaultIgnition().

